當前位置: 主頁 > 技術&應用 >
 

別讓回饋迴路失效 動態回應和隔離技術創新!

本文作者:Hermogenes Escala       點擊: 2026-03-23 07:32
前言:
 
本系列文章的第二部分以脈寬調變(PWM)控制器與並聯穩壓器為參考元件,研究隔離式順向轉換器中回饋電路的動態特性。文章重點分析回饋迴路對瞬態負載條件的回應及其在維持輸出電壓穩定方面的作用。透過LTspice模擬發現,光耦合器的偏置狀態與電流傳輸比(CTR)對回饋訊號傳輸的精度和速度具有關鍵影響。本文強調,在高效功率轉換系統中,精心選擇元件與設計補償網路是實現可靠閉迴路調節的關鍵所在。此外,文章並將介紹iCoupler技術(傳統光耦合器的最新替代方案),闡述這項技術在性能、整合度與可靠性方面的優勢。
 
引言
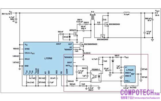
在隔離式電源系統中,要實現可靠運行,就必須在負載條件變化時維持穩定的輸出電壓。回饋電路在該調節過程中產生關鍵作用,其能根據即時輸出電壓偏差,動態調整向一次側脈寬調變(PWM)模組傳輸的控制訊號。本節將深入探討此類回饋機制的特性,重點圍繞LT3753主動箝位順向轉換器、LT1431並聯穩壓器及光耦合器展開分析。

圖1:隔離式順向轉換器中並聯穩壓器與光耦合器的連接方式。
 

 

電子郵件:look@compotechasia.com

聯繫電話:886-2-27201789       分機請撥:11