當前位置: 主頁 > 新聞 >
 

電池儲能系統中需解決的三大設計挑戰

本文作者:德州儀器       點擊: 2024-05-02 10:51
前言:
 Other Parts Discussed in Post: BQ79616, BQ76972, BQ79731-Q1
 
太陽能與風電將再生能源引進電網,但供應面和需求面上的不平衡狀態,卻對充分利用這類能源造成重大限制。雖然太陽能在中午相當充足,但此時的需求卻不夠高,因此消費者需對每瓦特電量支付較多費用。

適用於公共事業規模、住家以及商業與工業情境的儲能系統 (ESS) 應用,在白天可從如太陽能與風等再生來源取得能源,並在需求或電網電價偏高時輸送所儲存的這類能源。ESS 可儲存能源以供在尖峰時段使用,因此可穩定電網並降低能源費用。

電池儲能系統 (BESS) 是最受歡迎的 ESS 類型之一,而與該系統相關的設計挑戰包括安全使用;準確監控電池電壓、溫度與電流;以及在電池芯與電池組之間具備強大的平衡功能。讓我們更詳細了解這些挑戰。

挑戰 1:安全

第一項挑戰,是在 BESS 一般超過 10 年的完整使用壽命期間,維持電池安全。BESS 應用通常使用鋰離子電池,具體來說是磷酸鐵鋰 (LiFePO4) 電池。

若電壓、溫度和電流超過鋰離子電池的最大限制,則其容易冒煙、著火或爆炸,因此監控電池的電壓、溫度和電流資料以及保護措施格外重要。電池管理系統會收集上述所有電池資訊,並在任何參數超過指定範圍時,保護電池免於進行充電與放電。因此,您應考量並分析電池故障與電池管理系統故障的可能性。

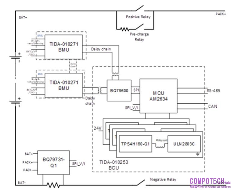
圖 1 顯示 BESS 架構。TI 的適用於儲能系統的可堆疊電池管理單元參考設計,說明使用 BQ79616 的可堆疊電池管理單元 (BMU),可透過冗餘資料量測來偵測問題,而適用於儲能系統的電池控制單元參考設計則顯示具有開關以確保系統安全的電池控制單元 (BCU)。
 
圖 1:BESS 架構

挑戰 2:準確的電池監控

準確的電池資料可確保安全並達到最高的能量。有鑑於 LiFePO4 的充電與放電曲線具有廣泛的平坦區域,因此即使是微小的電池芯電壓量測錯誤,也可能導致發生重大的剩餘容量錯誤,所以為了準確估計充電狀態,準確的電池電壓與電池組電流量測至關重要。準確的充電狀態資訊是避免電池芯平衡發生錯誤的關鍵,過度充電和過度放電都可能對最高的可用電池能量造成損害。

另一個重要的量測為溫度。大部分電池著火與爆炸意外的肇因都是電池熱失控。

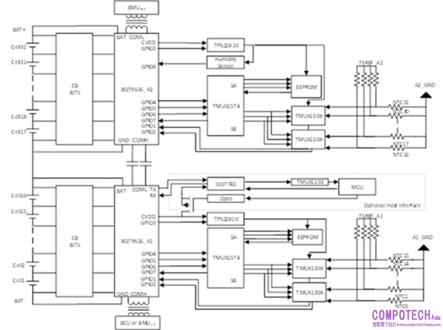
圖 2 顯示 TI 的可堆疊電池管理單元參考設計,其使用 BQ79616 電池監控器,在 –20°C 至 65°C 間的電池芯電壓誤差為 ±3-mV。對於住家系統,另一種替代方案是 BQ76972 電池監控器,它可以在 -40°C 至 85°C 間達到 ±5mV 的電池芯電壓誤差。多工器交換器可擴充溫度量測通道,以確保能監控每個電池芯與電源匯流排接頭溫度。可堆疊電池參考設計保留額外的溫度通道,以對多工器交換器進行診斷檢查。
 
 圖 2:可堆疊電池管理單元參考設計

為了進行 ESS 充電狀態監控,準確且可靠的電流量測解決方案也是不可或缺的要素。BQ79731-Q1 電壓與電流感測器整合雙 24 位元電流感測類比轉數位轉換器,並且具備冗餘通道,可協助確保系統安全與電流資料準確。
 
挑戰 3:電池芯與電池組的平衡功能

由於負載變化,電池組消耗電流的速率可能各有不同。前述變化會導致電池組剩餘能量間出現不平衡,並降低 ESS 整體的最高可用能量。新電池芯間的不一致性,以及不同的熱冷卻條件,也可能在不同電池芯間造成不平衡,即使其位於同一電池組中也不例外。被動平衡拓撲結構會透過電阻器消耗電池能量,因此不建議用於進行電池組層級的平衡,因為其會產生過多功耗並造成電池組溫度升高。

電池組不平衡的情況會隨著產品使用壽命經過而惡化,且如同先前所述,ESS 的壽命可長達 10 年以上。在 10 年期間,部分電池組老化的速度可能比其它電池組快,迫使使用者須更換老化的電池組。若缺乏強大的電池組層級平衡電路,那麼人員必須對新電池組進行充電或放電的量,幾乎等同於 ESS 其餘電池組的能量。但即使如此,這麼做的風險極高,因為這是困難、成本高昂且消耗人力的作業。

電池芯不平衡也會受到電池芯容量影響。電池製造商正在開發容量更大的電池芯 – 從 280 Ah 至 314 Ah,甚至到 560 Ah 等,以將 ESS 整體的美元/每千瓦時能源成本最佳化。具有較大容量電池芯的電池組,需要較大的有效平衡電流,讓電池組內的電池芯可持續提供相同能量。

有數種方式可平衡電池組。圖 3 顯示透過適用於儲能系統的雙向 CLLLC 諧振轉換器參考設計從高電壓匯流排對電池組進行充電和放電的一種方式。透過控制充電和放電電流,隔離式 DC/DC 轉換器可以平衡電池組,以符合剩餘容量或電池組電壓。由於充電和放電電流都會流過雙向 DC/DC 轉換器,因此整體效率偏低,且雙向 DC/DC 轉換器的功率額定值偏大。
 
圖 3:從電池組至高電壓匯流排的雙向隔離式 DC/DC 轉換器 

圖 4 說明在不同電池組間平衡能量的另一種選項,其使用低電壓匯流排來保有效率,而非使用高電壓匯流排。隔離式 DC/DC 轉換器位於電池組和低電壓匯流排之間,並且只會在電池組需要平衡時運作。由於能量會在不同電池組間流動,因此隔離式 DC/DC 轉換器的功率額定值小,所以為了達到穩定,您必須確保不會從低電壓匯流排汲取額外能量,或向其推送額外能量。
 
圖 4:從電池組至低電壓匯流排的雙向隔離式 DC/DC 轉換器

結論

安全且可靠的電池管理系統可降低對鋰離子和 LiFePO4 電池安全的疑慮,並且可透過良好設計的保護措施,協助延長 ESS 使用壽命,即使在單一裝置發生故障的情況下也不例外。準確的資料感測以及電池組和電池芯層級平衡功能,有助於以同等的容量進行充電與放電,並充分利用太陽能與其它再生能源的能源,最終將可讓終端使用者獲得安全、穩定且低成本的再生能源。
 
其他資源

閱讀「在儲能系統間擴展準確的電池管理設計」應用簡介。
觀看「設計高度準確的電池儲能系統」影片。
探索適用於電池儲能系統的產品和參考設計。
 

電子郵件:look@compotechasia.com

聯繫電話:886-2-27201789       分機請撥:11