當前位置: 主頁 > 技術&應用 >
 

ADALM2000實驗:可變增益放大器

本文作者:Antoniu Miclaus       點擊: 2025-04-23 16:23
前言:
作者:ADI 系統應用工程師Antoniu Miclaus
 
目標
在本次實驗中,我們將討論運算放大器,並重點關注可變增益/壓控放大器。
 
大多數運算放大器(op amp)電路的增益水準是固定的。但在很多情況下,能夠改變增益會更有優勢。一個簡單的辦法是在固定增益的運放電路輸出端連接一個電位計來調節增益。不過,有時直接改變放大器電路自身的增益可能更有幫助。
 
可變增益或壓控放大器是一種根據控制電壓改變其增益的電子放大器。此種電路的應用範圍較廣,包括音訊位準壓縮、頻率合成器和幅度調變等。要實現此種放大器,可以先創建一個壓控電阻,然後利用該電阻設定放大器增益。壓控電阻是透過使用簡單偏置的電晶體可產生的眾多電路元件之一。另一種方法則是使用電位計來調整設定放大器增益的電阻值。
 
材料
ADALM2000主動學習模組
無焊試驗板和跳線套件
兩個1 kΩ電阻
一個4.7 kΩ電阻
三個10 kΩ電阻
一個10 kΩ電位計
一個OP97運算放大器
一個2N3904 NPN電晶體
 
使用電晶體的壓控放大器
 
背景知識
 
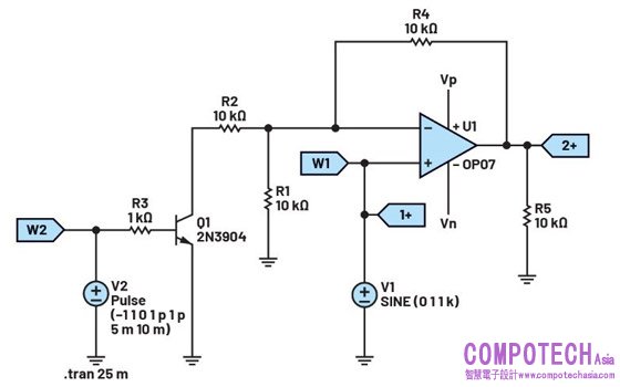
思考圖1所示的電路原理圖。
 
圖1. 使用電晶體的壓控元件
 
該電路的配置類似於基本的同相放大器,只增加了一個電晶體和一個與電阻R2並聯的電阻。電晶體可以如開關運作,根據其目前狀態(開/關)選擇兩種增益設定中的一種。
 
硬體設定
為使用電晶體的壓控放大器建構以下試驗板電路(圖2)。
 
圖2. 使用電晶體的壓控放大器的試驗板電路
 
程式步驟
將第一個波形產生器用於 VIN源,向電路提供幅度為2 V峰對峰值的1 kHz正弦波激發。使用第二個波形產生器控制電晶體,提供幅度為2 V的1 Hz方波激發。向運算放大器提供±5 V電源電壓。配置示波器,使通道1上顯示輸入訊號,通道2上顯示輸出訊號。參見圖3。
 
圖3. 使用電晶體的壓控放大器波形
 
根據受控電晶體的狀態,輸出訊號在由兩個增益設定確定的兩個值之間變動。
 
使用電位計的可變增益反相放大器
 
背景知識
 
思考圖4所示的電路原理圖。
 
圖4. 使用電位計的可變增益反相放大器
 
在反相放大器上,運用電位計取代標準回饋電阻,手動控制輸出電壓。
 
硬體設定
為使用電晶體的壓控放大器建構以下試驗板電路(圖5)。
 
圖5. 使用電位計的可變增益反相放大器的試驗板電路
 
程式步驟
將第一個波形產生器用於VIN源,向電路提供幅度為2 V峰對峰值的1 kHz正弦波激發,之後向運算放大器提供±5 V電源電壓。接著配置示波器,使通道1上顯示輸入訊號,通道2上顯示輸出訊號。參見圖6。
 
圖6. 使用電位計的可變增益反相放大器的波形
 
採用此種配置時,輸出會反相,並根據回饋電阻值進行放大。
 
使用電位計的可變增益反相 ⁄ 同相放大器
 
背景知識
 
思考圖7所示的電路原理圖。
 
圖7. 使用電位計的可變增益反相 /同相放大器
 
在此種放大器配置中,使用電位計手動控制輸出電壓,透過適當調節電位計來使輸入反相。
 
硬體設定
為使用電晶體的壓控放大器建構以下試驗板電路(圖8)。
 
圖8. 使用電位計的可變增益反相 /同相放大器的試驗板電路
 
程式步驟
將第一個波形產生器用於VIN源,向電路提供幅度為2 V峰對峰值的1 kHz正弦波激發。向運算放大器提供±5 V電源電壓。配置示波器,使通道1上顯示輸入訊號,通道2上顯示輸出訊號。參見圖9。
 
圖9. 使用電位計的可變增益反相 / 同相放大器波形
 
採用如此配置時,輸出會被放大,並在±VIN之間變動。
 
問題
能否簡要列舉幾個可變增益放大器的實際應用例子?
 
答案請參閱 學子專區部落格。
 

 

電子郵件:look@compotechasia.com

聯繫電話:886-2-27201789       分機請撥:11