當前位置: 主頁 > 技術&應用 >
 

ADALM2000實驗:包絡檢波器

本文作者:Antoniu Miclaus       點擊: 2025-02-26 10:22
前言:
作者:ADI 系統應用工程師Antoniu Miclaus 及顧問研究員 Doug Mercer
目標
本實驗活動使用 ADALM2000 和 Scopy來介紹包絡檢測和幅度調變。訊號的包絡相當於其輪廓,包絡檢波器主要用於連接該訊號中的所有峰值。包絡檢測在訊號處理和通訊領域應用廣泛,幅度調變(AM)檢測便是其中一個應用。
 
AM是電子通訊領域使用的一種調變技術,常用於透過無線電載波傳輸資訊。在AM中,載波的幅度(訊號強度)與被傳輸的波形成比例變化。例如,該波形可能對應於喇叭重現的聲音或電視像素的光強度。
 
典型的幅度調變訊號如公式1所示。
 

其中:
➤  m (t) = k cos (wmt) : 消息訊號
➤  c (t) = A cos (wct) : 載波訊號
➤  k = 調變指數(通常在0至1之間變化)
➤  ωm = 消息頻率
➤  A = 載波幅度
➤  ωc = 載波頻率
 
包絡檢波器是一種電子電路,其以高頻訊號為輸入並提供輸出,即原始訊號的包絡 (ωc » ωm)。
 
包絡檢波器主要由兩個元素組成:
二極體/整流器:用於增強接收訊號的一個半周而抑制另一個半周。
低通濾波器:去除檢測/解調後訊號中剩餘的高頻元素時需要。濾波器通常由一個非常簡單的RC網路組成,但在某些情況下,依靠整流器之後的電路有限頻率響應即可提供濾波器。
 
材料
ADALM2000主動學習模組
無焊試驗板和跳線套件
兩個1 kΩ電阻
兩個1 μF電容
兩個1N914二極體
 
包絡檢波器
 
背景知識
 
請看圖1所示的電路。 
圖1. 基本包絡檢波器電路。
 
電路中的電容在升緣儲存電荷,並當訊號下降時,透過電阻緩慢釋放電荷。串聯的二極體對輸入訊號進行整流,僅當正輸入端的電位高於負輸入端時才允許電流流動。
 
硬體設定
為包絡檢波器電路建構圖2中的試驗板電路。 
圖2. 包絡檢波器試驗板電路。
 
程式步驟
使用第一波形產生器作為提供AM訊號的訊號源,其參數如下所示:
➤  k = 0.5
➤  ωc = 10 kHz
➤  ωm= 100 Hz
➤  A = 3
 
要產生AM訊號,請使用Scopy訊號產生器中的數學函數。將記錄長度設定為20 ms,將取樣速率設定為75 MSPS,並應用以下函數: (1 + 0.5 × cos (2 × pi × 100 × t)) × 3 × cos (2 × pi × 100 × 100 × t)。產生的波形如圖3所示。
 
圖3. 產成的AM訊號。
 
配置示波器,以使輸出訊號顯示在通道1上。
 
斷開電容與電路的連接,並觀察輸出訊號。產生的波形如圖4所示。
 
圖4. 產生的AM訊號的正半部分。
 
如果不連接電容,電路的工作方式與正半波整流器類似,即保留大於0 V的訊號部分。
 
現在,將電容重新連接到電路。產生的波形如圖5所示。
 
圖5. 正半波包絡。
 
得到的訊號是先前得到的正半波的包絡。實際上,其是具有10 kHz變化的100 Hz訊息訊號(由載波訊號引入)。
 
頻域頻譜
這些訊號也可使用頻譜分析儀工具在頻域中查看。首先,同時觀察10 kHz載波和100 Hz訊息訊號(因為二者都位於該電路的輸出端)。啟用通道1,並將掃描範圍設定為10 Hz至15 kHz。運行單次掃描。從 標記選項卡和標記表中啟用標記1和2。使用上一個峰值、下一個峰值移動每個標記,以便在載波和訊息訊號上設定這些標記。產生的波形如圖6所示。
 
圖6. 消息和載波訊號。
 
將掃描範圍設定為9 kHz至11 kHz。在圖7中,主峰值位於10 kHz載波頻率處,並且載波兩側有±100 Hz的調變邊頻(9900 Hz和10100 Hz)。
 
圖7. 解調後的載波訊號頻譜。
 
將掃描範圍設定為20 Hz至180 Hz。在圖8中,主峰值位於100 Hz消息頻率處。
 
圖8. 解調後的消息訊號頻譜。
 
由於使用基本包絡檢波器電路對輸出訊號進行了頻率分析,因此消息和載波訊號均顯示出來。在施加的輸入訊號中,載波幅度大於消息幅度,而相較之下,頻譜分析儀繪圖通知中的消息訊號(100 Hz)被放大,幅度相較於載波訊號更為明顯(參見標記表)。
 
擴展包絡檢波器
 
背景知識
 
請看圖9所示的電路。 
圖9. 正負包絡檢波器電路。
 
在圖1的電路中增加一個類似的電路。唯一的區別是二極體反轉,允許負電壓通過RC電路。
 
硬體設定
為擴展包絡檢波器電路建構圖10中的試驗板電路。
 
圖10. 擴展包絡檢波器試驗板電路。
 
程式步驟
使用第一波形產生器作為提供AM訊號的訊號源,其參數如下所示:
➤  k = 0.5
➤  ωc = 10 kHz
➤  ωm = 100 Hz
➤  A = 3
 
要產生AM訊號,請使用Scopy訊號產生器中的數學函數。將記錄長度設定為50 ms,並應用以下函數:(1 + 0.5 × cos (2 × pi × 100 × t)) × 3 × cos (2 × pi × 100 × 100 × t)。產生的波形如圖11所示(顯示了5個週期)。
 
圖11. 產生的AM訊號。
 
配置示波器,以使輸出訊號顯示在通道1上。
 
斷開電容C1和C2與電路的連接,並觀察輸出訊號。產生的波形如圖12所示。
 
圖12. 產生的AM訊號的正半部分和負半部分。
 
如果不連接電容,電路就像一個正半波整流器和負半波整流器,並將正半波與負半波分開。
 
現在,將電容重新連接到電路。產生的波形如圖13所示。
 
圖13. 正半波包絡和負半波包絡。
 
得到的訊號是先前得到的正半波和負半波的包絡。
 
問題
1. 如果電容/電阻值發生變化會如何?此種情況有什麼缺點?
2. 對於圖1中的電路,如果在D1和R1之間增加一個與二極體串聯的電阻,輸出會受到什麼影響?請解釋有何差異。
 
額外實驗活動:偏置包絡檢波器
如果幅度(即擺幅)小於二極體的正嚮導通電壓,則圖1中基於二極體的簡單包絡檢波器無法正常導電,或者根本無法導電。當二極體未完全導通時,對於高調變指數(接近100%),調變訊號的負半部分將嚴重失真。解決此限制的一個方法是為二極體引入小直流偏置。該小偏置電流移動到電路的靜態工作點,正好位於二極體的導通點。
 
材料
ADALM1000主動學習模組
無焊試驗板和跳線套件
一個1.5 kΩ電阻(棕色、綠色、紅色)
一個10 kΩ電阻(棕色、黑色、橙色)
一個20 kΩ電阻(紅色、黑色、橙色)
兩個1.0 μF電容(C1和C2)
一個2N3904 NPN電晶體
一個1N914二極體

背景知識
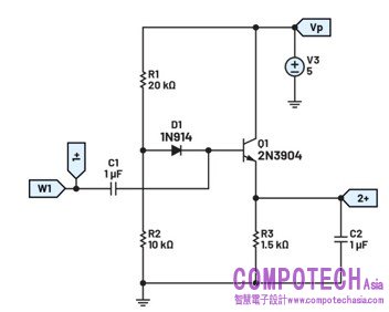
考慮圖14所示的電路。 
圖14. 偏置包絡檢波器電路。
 
幅度調變訊號交流耦合到NPN電晶體Q1的基極,該電晶體配置為發射極追蹤器。分壓器R1和R2與二極體D1設定交流耦合輸入的直流偏置點(直流恢復)。如果沒有任何調變輸入,Q1發射極處的直流靜態工作點將等於R1和R2連接點的電壓減去D1的二極體壓降和Q1的VBE。Q1的基極電流流入二極體D1,使其正向偏置。在調變輸入的正半週期內,D1關閉,輸入訊號峰值為濾波電容C2充電。在輸入訊號的負半週期內,電晶體Q1關閉,D1的導電能力更強,提供輸入電流。
 
硬體設定
為偏置包絡檢波器電路建構圖15中的試驗板電路。
 
圖15. 偏置包絡檢波器試驗板電路。
 
程式步驟
將電路連接至5 V電源。
為了測試該電路,首先使用簡單二極體包絡檢波器示例中使用的相同調變訊號。將新設計與簡單二極體包絡檢波器進行比較。使用與前面相同的步驟,產生具有較小幅度/較高調變指數的AM訊號,並比較這兩種檢波器設計的輸出。
 
圖16顯示了偏置包絡檢波器的輸入和輸出波形示例。
 
圖16. 偏置包絡檢波器波形。
 
問題
1. 包絡檢波器電路的基本組成部分有哪些?請描述其作用。
2. 包絡檢波器的時間常數(RC)對其性能有何影響?

答案請參閱學子專區部落格。
 

電子郵件:look@compotechasia.com

聯繫電話:886-2-27201789       分機請撥:11