當前位置: 主頁 > 技術&應用 >
 

ADALM2000實驗:變壓器耦合放大器

本文作者:Antoniu Miclaus       點擊: 2024-10-24 16:22
前言:
目標
本次的實驗目的,在於帶讀者熟悉變壓器耦合放大器的阻抗匹配操作。
 
背景知識
升降壓變壓器的基本定義是一種將輸入的交流電壓轉換為比原電壓更高(升壓)或更低(降壓)的元件。此外還有可用於將電路與地隔離的變壓器,此種變壓器被稱為隔離變壓器。本文將側重討論變壓器的另一種用途,即用於匹配電路阻抗以實現最大功率傳輸。
 
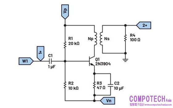
請看圖1所示的電路。該電路是變壓器耦合型A類功率放大器,其類似於普通的放大器電路,但與集電極負載中的變壓器相連。
 
圖1. 變壓器耦合型A類功率放大器
 
在此設定中,R1和R2建立分壓偏置,而發射極電阻器R3用於穩定偏置。發射極旁路電容C2用於防止發射極電路內產生負反饋。
 
僅當放大器輸出阻抗等於負載阻抗 RL (R4)時,從功率放大器傳輸到負載的功率才是最大的,而這符合最大功率傳輸定理。讓放大器的輸出阻抗與輸出元件的阻抗相匹配是有其必要的,因其能夠盡可能放大其傳輸到輸出元件的功率,而這可利用具有適當匝數比的降壓變壓器來實現。
 
變壓器輸入和輸出電阻之比就等於變壓器匝數比的平方:
 

由此得出計算反射阻抗的公式,
 
 
其中:
➤n為降壓變壓器的初級與次級匝數之比
➤  RLP為初級中的反射阻抗
A類功率放大器的效率約為30%;而採用變壓器耦合型A類功率放大器,效率可提升到50%。除了更高效率之外,變壓器耦合型A類功率放大器還有其他優點:
➤基極或集電極電阻中無訊號功率損失。
➤可實現卓越的阻抗匹配。
➤高增益。
➤提供直流隔離。
 
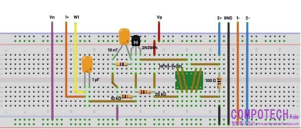
圖2. 變壓器耦合型A類功率放大器
 
但此種配置並不完美,其缺點如下:
➤相對而言,對低頻訊號的放大較弱。
➤ 變壓器會引入嗡嗡聲。
➤變壓器體積龐大,價格昂貴。
➤ 頻率響應較差。
 
材料
➤  ADALM2000主動學習模組
➤無焊試驗板和跳線套件
➤一個NPN電晶體(2N3904)
➤ 一個10 kΩ電阻
➤一個20 kΩ電阻
➤一個100 Ω電阻
➤ 一個10 μF電容
➤一個1 μF電容
➤ 一台HPH1-0190L/1400L六繞組變壓器
 
硬體設定
建構圖1所示的電路;參考圖2。使用ADALM2000提供的+5 V和-5 V電源。
 
程式步驟
設定訊號產生器通道1產生500 mV、100 Hz正弦波(0 V偏置)。在示波器上監視兩個通道。結果應與圖3類似。
 
圖3. 變壓器耦合型A類功率放大器的輸入與輸出電壓
 
問題
在上述實驗中,我們使用了匝數比為1:1的變壓器。如果嘗試將變壓器的匝數比改為2:1,結果將會如何?
答案請參閱 學子專區部落格。
 

電子郵件:look@compotechasia.com

聯繫電話:886-2-27201789       分機請撥:11