當前位置: 主頁 > 技術&應用 >
 

設計 4mA 至 20mA 迴路供電發送器

本文作者:德州儀器       點擊: 2024-09-27 14:05
前言:
 
簡介
在任何製程控制系統中,感測器發送器會整理從壓力和溫度到流量和位準的資料,並將這些資訊傳遞到可編程邏輯控制器 (PLC) 或分散式控制系統。
 
這些發送器依賴 4mA 至 20mA 訊號將資料傳輸至控制器。儘管有 IO-Link 和 Profibus 等標準的出現,4mA 至20mA 仍可在長距離下提供彈性、可靠性、抗雜訊性,以及與每個 PLC 系統的通用相容性。
 
在本文中,我將概述 4mA 至 20mA 發送器結構、其運作原理以及使用半導體型錄產品實作此發送器類型的替代設計。
 
4mA 至 20mA 發送器基礎知識
4mA 至 20mA 發送器根據電源和電線數量分為四線、三線和雙線。我將在本文中重點介紹雙線類型。
 
透過連接電場電源和類比輸入模組,图 1 中的雙線現場發送器形成電流迴路。現場發送器中的第一個子系統為感測子系統,其連接至實體感測器,調整輸出,然後將訊號轉換為數位程式碼以進線性化與校正等處理。第二個子系統為傳輸子系統,其從迴路中擷取電力為發送器供電,並將數位訊號轉換回類比訊號以傳送處理資料,並控制迴路電流。發送器透過在迴路中調節電流來傳輸訊號,並作為電壓受控的電流來源。
图 1. 通用雙線 4mA 至 20mA 感測器發送器。
 
在 图 2 中,N 通道 P 通道 N 通道 (NPN) 電晶體汲取並調節電流,其基極透過由數位轉類比轉換器 (DAC) 驅動的放大器進行控制。大範圍輸入電壓低壓降 (LDO) 穩壓器可將迴路電壓降至發送器的供電位準,來為不同元件供電。如果 DAC 沒有整合式參考可使用電壓參考,而啟用高速可尋址遠程傳感器 (HART) 的發送器需要 HART 數據機。
 
图 2. 雙線 4mA 至 20mA 發送器電路。
 
運作原理非常簡單:將運算放大器的兩個輸入保持在虛擬本地接地。無論 R1 具有什麼電壓,Rsense 也有。藉由適當的調整,Rsense 帶有經調節的 R1 電流。鑑於 Rsense電流幾乎是現場發送器全部的電流 (甚至涵蓋 图 2 未描述到的感測部分),DAC 輸出控制了整個發送器電流。NPN電晶體和放大器迴路繞過必要的電流,以補充發送器本身使用的任何電流,藉此達到所需的輸出電流。
 
4mA 至 20mA 發送器設計面向
4mA 至 20mA 發送器設計考量因素有:
• 低功耗運作。
• 體積小巧。
• 整個工業用溫度範圍均維持準確度和低雜訊。
• HART 通訊協定支援。
• 低成本。
 
設計性能指標
發送器性能指標有幾項需要評估:
迴路合規電壓是發送器正常運作的迴路電壓範圍。主要由LDO 限制決定,並受保護裝置等迴路內的串聯元件影響。典型迴路遵循電壓範圍為 12V 至 36V。
 
解析度是發送器可以產生並直接連結至 DAC 原生解析度的不同電流輸出值的數量。商業 4mA 至 20mA 發送器的解析度介於 12 位元至 16 位元之間。
 
線性誤差主要由 DAC 的積分非線性決定,也是整個輸出範圍中的最大誤差 (以最低有效位元 [LSB] 為單位)。
 
雜訊是以輸出雜訊電流的均方根 (RMS) 測量而得。這種雜訊會使部分輸出位準難以區分,而降低有效解析度。在本情況下,有效解析度是對雜訊性能的測量。對於 16 位解析度系統,有效解析度預期在 13 位元和 15 位元之間,視訊號頻寬而定。
 
準確度會測量電流輸出與理想電流值的偏差。這包括偏移誤差、增益誤差及非線性誤差的 RMS 總和,再加上這些數值的溫度漂移。未調整的總誤差表示不準確的程度。
 
動態性能包括訊號頻寬和發送器穩定性。頻寬是指可在迴路上傳輸的最大電流訊號頻寬。此頻寬是由 DAC 安定時間和放大器電路頻寬,以及旁路電晶體的轉導決定。使用退化電阻器可消除對電晶體轉導 (gm) 變化的依賴。放大器電路通常也會在外部補償。穩定性與迴路的頻寬和補償電容器值有關。減少迴路關鍵節點上的電容可確保穩定性。如需迴路穩定性及其需求的詳細分析,請參閱 DAC161S997產品規格表。如果發送器支援 HART,減少外部元件的頻寬有助於防止 HART 訊號干擾。
 
電路保護會保護發送器不發生反向迴路極性和突波事件等異常情況。反向極性由二極體阻斷。如果以反向極性操作發送器,請使用整流器電橋,如 图 3 所示。突波防護需要暫態電壓抑制二極體 (例如 TVS3301) 和被動元件來限制高電壓事件期間的電流。這類保護元件在運作過程中需要一些空餘空間,並會增加最低合規電壓。
 
图 3. 雙線發送器的典型防護部分。
 
發送器電路實作
图 2 中原理圖實作之間的差別在於整合方法。旁路電晶體一律為分離式元件,可增進熱管理。藉由加入像是DAC8740H 的 HART 數據機,以下所有實作均可支援HART 通訊協定。
 
專屬迴路轉換器
其中一種方法是將 DAC161S997 產品規格書等 DAC 與整合式電壓參考與輸出放大器搭配使用。此解決方案由DAC、寬輸入電壓 LDO 和 NPN 電晶體組成,如 图 4 所示。此實作具有 130μA 電流消耗和優異的精準度,無需校正。DAC161S997 具有診斷功能,可在低電源或高電流負載情況下偵測電流迴路錯誤,並傳送低於 4mA 的錯誤低電流訊號。
 
此設計十分簡單,少數外部零組件即可確保迴路穩定性並限制突波電流。這種方法的最高操作溫度為 105°C。
图 4. 使用 DAC161S997 的雙線 4mA 至 20mA 發送器。
 
迴路發送器裝置
另一種實作使用 DAC8551 等低功耗 DAC,然後使用XTR115 等專屬迴路發送器,搭配整合式 LDO、電壓參考和輸出放大器。這種方法可將雜訊降至最低,增益誤差低
於 1%。
 
不過有一些限制:XTR115 操作溫度限制在 85°C,整合式LDO 最高輸入為 36V。作為替代品,XTR117 採用更小的封裝,靜態電流消耗量更低,並可在高達 125°C 的溫度下運作。XTR117 的整合式 LDO 運作電壓高達 40V。
 
XTR117 不會整合電壓參考,所以加上外部參考的話,此解決方案成為三裝置解決方案:LDO、DAC 和電壓參考,如 图 5 所示。
 
图 5. 使用 XTR117 的雙線 4mA 至 20mA 發送器。
 
MCU 整合式 DAC
具成本效益的應用可採用有類比資源的 MCU。MSPM0GMCU 可做到發送器階段實作,包括整合式 12 位元 DAC、內部參考和輸出放大器。LDO 是唯一需要的外部設備,如图 6 所示。由於是在 MCU 的數位程序上實作類比功能,因此比起其專屬類比裝置,這些裝置的耗電量相對較高。對於需要以超低成本達到 11 位元有效解析度的應用而言,此方法非常具吸引力。若使用 VREF– 針腳作為內部參考負極針腳,而不是接地接腳,便可改善性能。分離VREF– 針腳可從類比參考中隔離出數位雜訊。
图 6. 使用 MSPM0G 實作的雙線 4mA 至 20mA 發送器。
 
PWM 型 DAC
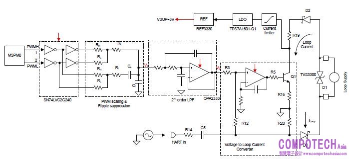
較常見的 MCU (無整合式 DAC) 使用方法是依靠脈衝寬度調變 (PWM) 產生 DAC 輸出。簡易 PWM DAC 的解析度為10 位元至 12 位元。不過也可利用更先進的技術,如雙路徑 PWM 及主動漣波抑制,來實現 16 位元解析度 DAC。
 
為了達到高有效解析度,會使用電壓參考供電邏輯閘來緩衝 PWM 訊號;MCU 需要適當的旁路,以避免數位雜訊注入迴路電流。图 7 中描述的實作為低功率,在不同溫度下設計 4mA 至 20mA 迴路供電發送器3 ADJ 2Q 2024具穩定性,並能以極低成本達到超過 13 位元的有效解析度。
 
图 7. 使用 PWM DAC 實作的雙線 4mA 至 20mA 發送器。
 
獨立式低功耗 DAC
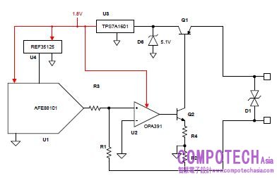
使用低功耗獨立式 DAC 來實現 图 8 中的 AFE88101 等4mA 至 20mA 發送器,可獲得最佳解析度和線性性能。為了進一步降低功率,REF35125 等低功率電壓參考可以將電流降至 180μA。此外,AFE88101 還具備豐富的診斷功能,包括 12 位元 ADC 與定義的容錯模式。
 
AFE881H1 與 AFE88101 針腳對針腳相容,並具有精巧型支援 HART 發送器適用的整合式 HART 數據機。若啟用HART,AFE881H1 的電流消耗較低。HART 數據機在運作期間一般消耗 10μA,使其成為低功耗、支援 HART 發送器的首選裝置。AFE88101 的另一項功能是與 1.8V 邏輯的相容性,可允許低電壓數位運作,進一步降低 MCU 輸入/輸出側的功率,並減少電磁放射。
 
图 8. 使用 AFE88101 實作的雙線 4mA 至 20mA 發送器。
 
是以 130μA 執行 DAC8311 DAC、LDO 和外部參考,而仍有相當程度性能的低成本版。
 
實作比較
表 1 和 表 2 顯示每項實作、建議的物料清單 (BOM) 及預期性能。性能數據是根據有限測量結果而得。
 
表 1. 4mA 至 20mA 發送器的設計選項、建議的 BOM 和性能 (MSPM0 DAC12、使用 M0 的 PWM、XTR117)。
 
表 2. 4mA 至 20mA 發送器的設計選項、建議的 BOM 和性能 (DAC161S997、DAC8311、AFE881H1)。
 
(1) DAC8740 的最高斷電電流為 180μA,在使用晶體振盪器啟動時則約為 300μA。但 AFE881H1 HART 數據機平均會消耗 10μA。如果啟用 HART,需
新增對應的電流。
 
結論
此選擇程序可協助您在設計 4mA 至 20mA 發送器時決定正確的實作:
• 若您要打造安全系統,且需要最高精度和最低雜訊性能,或是尋求功耗低於 200μA 且支援 HART 的發送器,AFE88101 和 AFE881H1 是您的首選。
• DAC161S997 實作提供最低的功耗和佔用空間,其次是 DAC8311 實作,而如果比起功耗更注重性能,則可選擇 XTR117 實作。
• 若想花費最低的成本,請選擇 MSPM0G 實作。如果不滿意其性能,下一個成本最佳化的解決方案是 PWM 解決方案。
 
相關網站
• 4-20mA 電流迴路發送器參考設計
• 採用單電流迴路和 FSK 調變的雙路感測器量測參考設
• 通過 EMC/EMI 測試的雙線 4-20mA 發送器參考設計
• 現場發送器適用的高性能 16 位元 PWM 到 4 至 20mA
DAC
• 設計現場發送器適用的高性能 PWM DAC
• 使用 AFE881H1 的超低功耗、低電壓雙線 4 至 20mA迴路發送器
• 配備 HART 數據機的高精度迴路供電 4mA 至 20mA 現場發送器參考設計
 
 
 

 

電子郵件:look@compotechasia.com

聯繫電話:886-2-27201789       分機請撥:11