當前位置: 主頁 > 技術&應用 >
 

學子專區 —ADALM2000實驗:調諧放大器級

本文作者:ADI       點擊: 2024-08-28 15:12
前言:
目標
本次實驗目的在研究調諧放大器的特性。
 
背景知識
目前業界對通訊系統的許多要求都超出了運算放大器的高頻限制,在此情況下,通常使用分立式調諧放大器是一個因應的方式。分立式放大器通常使用LC(並聯電感電容)諧振電路來取代集電極(或漏極)電阻器進行調諧。此類電路見圖1。 
 
圖1. 具有諧振輸出負載的共發射極放大器。
 
並聯LC(諧振迴路)電路決定了放大器的頻率響應。在某個頻率下, XL = XC。此頻率稱為諧振頻率FR,其計算公式如下:
 

正如我們在電感器自諧振實驗1中所瞭解的,在設計調諧放大器時一定要考慮內建電容。在理想的諧振電路中,電感電流滯後電容電流180°,淨電路電流為零。因此,並聯諧振電路的阻抗在 FR處極高。當集電極的負載阻抗最大(即在 FR處工作)時,共發射極放大器的電壓增益達到最大值。
 
當輸入頻率(FIN) 低於 FR時,電路阻抗從其最大值開始減小並呈現電感性。當 FIN高於 FR時,電路阻抗再次下降,但呈現電容性。當在 FR處工作時,諧振電路的阻抗達到其最大值。因此,調諧共發射極放大器2的增益也處於最大值。
 
實驗前模擬
建構調諧放大器的模擬原理圖見圖1。計算偏置電阻R1和R2的值,確保當發射極電阻R3設定為100 Ω時,NPN電晶體Q1中的集電極電流約為5 mA。假設電路由10 V電源供電。確保R1和R2之和(總電阻)達到合理的最高值,進而使得放大器級保持盡可能高的輸入阻抗。此時,將輸入和輸出交流耦合電容C2和C3設定為0.1 μF,並計算C1的值,以確保當L1設定為100 μH時,諧振頻率接近500 kHz。接著在輸入埠執行小訊號交流掃描,並繪製在輸出處看到的幅度和相位曲線,同時保存這些結果,將其與實際電路的測量結果進行比較,並將比較結果隨附在實驗報告中。當然,您可能還希望為圖3和圖4中所示的電路創建模擬原理圖。
 
材料
ADALM2000主動學習模組
無焊試驗板和跳線套件
一個2N3904 NPN電晶體
一個100 μH電感器(各種具有其他值的電感器)
兩個0.1μF電容
一個100 Ω電阻
所需的其他電阻和電容
 
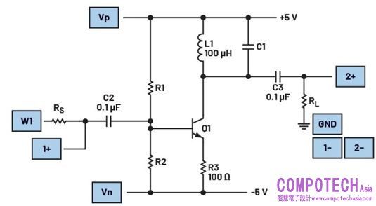
說明
在無焊試驗板上建構圖2所示的電路。根據您的實驗前模擬,從元件套件中選擇偏置電阻器R1和R2的值,以便在使用100 Ω發射極電阻器R3時,NPN電晶體Q1中的集電極電流介於5 mA和10 mA之間。假設電路由+5V和–5V電源(總共10V)供電。確保R1和R2之和(總電阻)達到合理的最高值,進而使得放大器級保持盡可能高的輸入阻抗。同樣的,根據您的模擬可計算C1的值,使100 μH L1的諧振頻率接近500 kHz。接著從元件套件內提供的標準電容器值中選擇一個值,或者將兩個元件串聯或並聯在一起,使其值盡可能接近計算值,並根據最終得到的C1值計算新的諧振頻率。您可能希望考慮在實驗中測量的寄生繞組電容對電感器自諧振的影響。1
 
圖2. 共發射極調諧放大器。
 
此調諧放大器的峰值增益可能會非常高。我們將需要透過選擇比R1和R2並聯電阻值(放大器的輸入電阻)大2到3倍的 RS 值來略微衰減AWG1的輸出訊號。輸出負載 RL的值並決定了放大器的最大增益。在初始測量時,要將RL 排除在電路之外。示波器通道的大約1 MΩ輸入電阻將用於 RL。
硬體設定
 
綠色區域表示連接ADALM2000模組AWG、示波器通道和電源的位置。確保在反覆檢查接線之後,再打開電源。試驗板連接見圖3。
 
圖 3. 共發射極調諧放大器試驗板連接。
 
程式步驟
在主Scopy視窗打開網路分析儀軟體工具,接著配置掃描範圍,起始頻率為10 kHz,停止頻率為10 MHz。之後,將振幅設定為200 mV,偏置設定為0 V。透過使用波特圖顯示,將可顯示的最大幅度設定為60 dB,顯示範圍設定為80 dB。接著,將可顯示的最大相位設定為180°,顯示範圍設定為360°。在示波器通道下,點擊「使用通道1」,將其作為參考通道。最後,將步驟數設為100。
 
透過運行單次頻率掃描,您應該會看到,幅度和相位與頻率的關係曲線和模擬結果非常相似。一旦確定放大器的最大增益出現在500 kHz附近,就可以縮小頻率掃描範圍,使其從100 kHz開始,到1 MHz時則停止。請務必將所有頻率掃描資料匯出到.csv檔,以便採用Excel或 MATLAB®進行深入分析。Scopy波形圖示例見圖4。
 
圖4. 共發射極調諧放大器, RL 為1 MΩ。
 
現在,我們向電路中增加負載電阻 RL。從100 kΩ開始運行新掃描,並記下最大增益和頻率,接著將其與僅使用示波器輸入作為負載時獲得的結果進行比較。最後連續嘗試較低的 RL 值,例如10 kΩ和1 kΩ等,記下並比較測量結果。
 
倍頻器
倍頻器或諧波產生器是一類特殊的放大器,其偏置比正常截止偏置低3到10倍,使用其產生的輸出頻率,將會是較低輸入頻率的倍數(諧波)。
 
圖2的調諧放大器電路可以用於倍頻器。如果輸入訊號(例如包含諧波夠大的方波或脈衝)的頻率為167 kHz,也就是輸出迴路的諧振頻率500 kHz的1/3,則輸出訊號將達到500 kHz,即輸入頻率的三倍,而且此時的增益最高。輸入的基頻和其他諧波將因電路的調諧特性而明顯降低。五次諧波(五倍頻)訊號通常在倍頻中會是盡可能的高,因為高於五次的輸入訊號諧波通常非常弱,並且倍增輸出會減小到非常弱的訊號。
 
說明
計算輸入偏置電阻分壓器R1和R2的新值,使得在沒有施加輸入訊號的情況下電晶體Q1截止 (IC = 0) 。正弦波通常不包含任何諧波,因此將AWG1設定為產生方波訊號,其頻率為您在早期測試中測量的諧振頻率的1/3。要產生大諧波,請將對稱性設定為20%(在 20%的週期內脈衝處於高位準),這時,您需要將輸入脈衝的幅度增加到大於2 V,或者移除輸入衰減源電阻器 RS。
 
程式步驟
倍頻器由集電極電流的脈衝驅動,集電極電流由C類放大器產生。儘管集電極電流以脈衝形式流動,但由於諧振電路的作用,交流集電極電壓為正弦波。此時,可使用一個示波器通道,透過測量發射極電阻器R3兩端的電壓來監控集電極電流脈衝。Scopy波圖4. 共發射極調諧放大器,RL為1 MΩ。 形圖見圖5。
 
圖5. 通道2測量發射極電阻R3兩端的電壓。
 
改良的調諧放大器級
以下的電路(如圖6所示)是更通用的調諧放大器級,其使用具有LC諧振輸出負載的NPN差分對3 。
 
圖6. 具有單端諧振輸出負載的差分放大器級。
 
材料
ADALM2000主動學習模組
無焊試驗板和跳線套件
一個2N3904 NPN電晶體
一對SSM2212 NPN匹配電晶體
一個100 μH電感器(各種具有其他值的電感器)
兩個0.1 μF電容(標記為104)
一個100 Ω電阻
兩個1 kΩ電阻
兩個2.2 kΩ電阻
所需的其他電阻和電容
 
說明
在無焊試驗板上建構圖6所示的電路,並為Q1和Q2配備SSM2212匹配電晶體對,接著從元件套件中選擇偏置電阻器R1和R2的值,以便在使用100 Ω發射極電阻器R3時,NPN電晶體Q3中的集電極電流介於5 mA和10 mA之間。請注意,在此種情況下,R1、R2電阻分壓器由地和–5 V電源供電。這時採用與先前的放大器級相同的L1和C1組合。
 
硬體設定
綠色區域表示連接ADALM2000模組AWG、示波器通道和電源的位置,請確保在反覆檢查接線之後,再打開電源。試驗板連接見圖7。
 
圖7. 具有單端諧振輸出負載試驗板連接的差分放大器級。
 
程式步驟
在主Scopy視窗打開網路分析儀軟體工具。接著,配置掃描範圍,起始頻率為10 kHz,停止頻率為10 MHz。之後將振幅設定為200 mV,偏置設定為0 V。透過波特圖顯示,將可顯示的最大幅度設定為50 dB,顯示範圍設定為80 dB。接著將可顯示的最大相位設定為180°,顯示範圍設定為360°。在示波器通道下,點擊「使用通道1」,將其作為參考通道。將步驟數設為500。
 
之後,與第一個實驗的流程一樣運行單次頻率掃描。一旦確定放大器的最大增益出現在500 kHz附近,就可以縮小頻率掃描範圍,使其從100 kHz開始,到1 MHz停止。請務必將數據匯出到.csv檔,以便採用Excel或MATLAB進行深入分析。Scopy波形圖見圖8。
 
圖8. 經過改善的調諧放大器, RL 為1 MΩ。
 
與先前一樣,此時向電路中增加負載電阻 RLL。從100 kΩ開始運行新掃描。記下最大增益和頻率,將其與僅使用示波器輸入作為負載時獲得的結果進行比較。連續嘗試較低的 RL 值,例如10 kΩ和1 kΩ等。請記下並比較測量結果,其應當與第一個實驗中獲得的結果類似。
 
額外實驗
透過一個電容器將幅度調變應用於輸出頻率,該電容器將源自AWG 2的調變(音訊)訊號耦合到電流源電晶體Q3的基極或發射極。
 
增加2階高通濾波器輸入級e
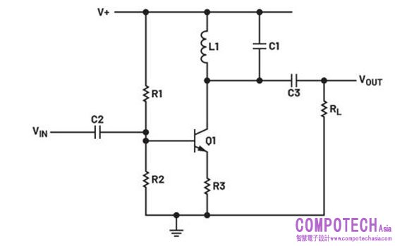
有時,需要在單晶體管調諧放大器級的輸入端存取一個簡單的主動高通濾波器。圖9所示的濾波器電路提供一個具有單位增益的2階濾波器。此濾波器便於放置在較大的電路中,因為其包含的元件很少,而且佔用的空間不大。
 
主動式高通電晶體的電路相當簡單,總共僅使用四個電阻器、兩個電容器和單個電晶體。電晶體的工作條件以正常方式進行設定。如圖1所示,R1和R2用於設定電晶體基極的偏置點。電阻器 R3是發射極電阻器,主要用於設定電晶體的電流。
 
濾波器元件包含在從電晶體發射極到輸入的負反饋中。構成主動濾波器網路的元件包含C2、C3、R4以及R1和R2的並聯組合,並假設電晶體基極的輸入電阻非常高,因此可以忽略不計。 
 
 
這針對的是高通濾波器電路中電晶體本身的影響可以忽略的值,即:
 
 
其中:
β = 電晶體的正向電流增益
Fo = 高通濾波器的截止頻率
π = 3.14159
 
用於確定元件值的程式提供Butterworth回應,該回應以盡可能快地實現最終滾降為代價提供通帶內的最大平坦度。之所以如此選擇,是因為此種形式的濾波器適合大多數應用,並且很容易進行數學運算。
 
材料
ADALM2000主動學習模組
無焊試驗板和跳線套件
一個2N3904 NPN電晶體
一個100 μH電感器(各種具有其他值的電感器)
一個0.1 μF電容
一個100 Ω電阻
所需的其他電阻和電容/li>
 
說明
在無焊試驗板上建構圖9所示的電路,對偏置電阻器R1和R2使用與實驗1中相同的值(圖2),並使用與前面的放大器級相同的L1和 C1組合。接著,使用上面的高通截止頻率 FO公式計算C2、C3和R4的值以產生比L1和C1的諧振頻率低兩倍頻程的頻率。例如,如果 FR等於500 kHz,則基於 FO 等於125 kHz進行運算。
 
圖9. 向調諧放大器中添加2階高通輸入濾波器。
 
硬體設定
綠色區域表示連接ADALM2000模組AWG、示波器通道和電源的位置,其可確保在反覆檢查接線之後,再打開電源(圖10)。
 
圖10. 試驗板連接。
 
程式步驟
在主Scopy視窗打開網路分析儀軟體工具。配置掃描範圍,起始頻率為10 kHz,停止頻率為10 MHz。將振幅設定為200 mV,偏置設定為0 V。透過使用波特圖顯示,將可顯示的最大幅度設定為30 dB,顯示範圍設定為60 dB。之後,將可顯示的最大相位設定為180°,顯示範圍設定為360°。在示波器通道下,點擊「使用通道1」,將其作為參考通道。將步驟數設為100。
 
與第一個實驗一樣進行單次頻率掃描,示波器通道2透過耦合電容C4連接到Q1的集電極。如果要測量高通輸入濾波器的回應,請透過耦合電容C4將示波器通道2連接到Q1的基極。請務必將數據匯出到.csv檔,以便採用Excel或MATLAB進行深入分析。接著,將回應曲線與在圖2的電路中測量的曲線進行比較,請嘗試C2、C3和R4值的不同組合,進而瞭解頻率回應有何變化。Scopy波形圖見圖11。
 
圖11. RL為1MΩ時的結果。
 
問題
1. 當運算放大器不適合高頻要求時,通常使用哪些元件來調諧放大器?
2. 並聯諧振電路的阻抗在其諧振頻率下會發生什麼變化,這對共發射極放大器的電壓增益有何影響?
3. 文中提到的高通濾波器的主要功能是什麼?其對放大器的輸入訊號有何影響?
 
您可以在 學子專區部落格中找到問題答案。
 
參考電路
1 「實驗:電感自諧振。」 ADI公司,2020年6月。
2 「ADALM2000實驗:共發射極放大器。」 《類比對話》,第54卷第2期,2020年6月。
3 「ADALM2000實驗:BJT差分對。」《類比對話》,第55卷第2期,2021年6月。
 

 

電子郵件:look@compotechasia.com

聯繫電話:886-2-27201789       分機請撥:11