當前位置: 主頁 > 技術&應用 >
 

學子專區—ADALM2000活動:BJT多諧振盪器

本文作者:Doug Mercer       點擊: 2023-02-23 11:39
前言:
作者:ADI顧問研究員Doug Mercer 及系統應用工程師Antoniu Miclaus
背景知識
本文解釋三種主要類型的多諧振盪器電路以及如何建構每種電路。多諧振盪器電路一般由兩個反相放大級組成。兩個放大器串聯或級聯,回饋路徑從第二放大器的輸出接回到第一放大器的輸入。由於每一級都將訊號反相,因此迴路整體的回饋是正的。
 
多諧振盪器主要分為三種類型:非穩態、單穩態和雙穩態。非穩態多諧振盪器使用電容耦合兩個放大器級並提供回饋路徑。電容會阻隔任何從一級傳送到下一級的直流訊號,因此非穩態多諧振盪器沒有穩定的直流工作點,是一個自由運作的振盪器。在單穩態多諧振盪器中,從一級到另一級的耦合使用一個電容,而第二個連接是透過直流路徑。因此,單穩態多諧振盪器有一個穩定的直流級。除了施加觸發脈衝時之外,電路均保持此種單一的穩定狀態。然後,狀態改變,持續時間為訊號路徑的交流耦合部分的RC時間常數所設定的預定時長。在雙穩態多諧振盪器中,兩條耦合路徑都是直流耦合,因此電路具有兩種不同的穩定狀態,並且不使用電容。雙穩態多諧振盪器也被稱為觸發器,在任一時間處於兩種直流穩定狀態中的一種狀態。
 
非穩態多諧振盪器
 
目標
第一個實驗的目的是建構一個非穩態多諧振盪器。兩個相同的電阻電容網路決定振盪發生的頻率。放大元件(電晶體)以共發射極配置連接,如圖1所示。 
圖1. 非穩態多諧振盪器
 
材料
ADALM2000 主動學習模組
無焊試驗板
跳線
兩個470 Ω電阻
兩個20 kΩ電阻
兩個小訊號NPN電晶體(2N3904)
一個紅光LED
一個綠光LED
兩個47μF電容
 
說明
在無焊試驗板上建構圖1所示電路。請注意,ADALM2000板沒有輸入,只有電源。第一個反相放大器級由Q1、R1和用於輸出負載的紅光LED組成。第二個反相放大器級由Q2、R2和用於負載的綠光LED組成。C1將位於Q1集電極的第一級輸出耦合到位於Q2基極的第二級輸入。同樣的,C2將位於Q2集電極的第二級輸出耦合回位於Q1基極的第一級輸入。
 
硬體設定
試驗板連接如圖2所示。 
 
圖2. 非穩態多諧振盪器試驗板電路
 
程式步驟
只有在電路建構完畢並檢查之後,才能開啟VP電源。紅光和綠光LED應以大約1秒的間隔交替閃爍。您還可以使用示波器通道監視輸出波形(Q和Q-bar)。
 
由於電容C1和C2的值較大,因此振盪頻率非常慢。將C1和C2替換為0.1 μF電容。電路現在應該以快得多的速度振盪,兩個LED同時亮起。現在使用示波器通道測量輸出波形的頻率和週期。
 
圖3. 使用47 μF電容時的非穩態多諧振盪器間隔 
 
圖4. 使用0.1 μF電容時的非穩態多諧振盪器間隔
 
單穩態多諧振盪器
 
目標
第二個實驗的目的是建構一個單穩態多諧振盪器。一個電阻電容網路決定單穩態多諧振盪器輸出的持續時間。放大元件(電晶體)以共發射極配置連接,如圖2所示。
 
材料
ADALM2000主動學習模組
無焊試驗板
跳線
兩個470 Ω電阻
一個1 kΩ電阻
一個20 kΩ電阻
一個47 kΩ電阻
一個小訊號二極體(1N914)
兩個小訊號NPN電晶體(2N3904)
一個紅光LED
一個綠光LED
一個47 μF電容
 
說明
在無焊試驗板上建構圖5所示電路。從實驗1中的電路出發,移除一個20 kΩ電阻(舊R3),將電容C1替換為47 kΩ電阻(新R3)。在Q2的基極上增加二極體D1和電阻R5,如圖所示。務必將C2替換為原來的47 μF電容。
 
圖5. 單穩態多諧振盪器
 
硬體設定
試驗板連接如圖6所示。
 
圖6. 單穩態多諧振盪器試驗板電路
 
程式步驟
只有在電路建構完畢並檢查之後,才能開啟VP電源。紅光LED應亮起,綠光LED應熄滅。用一段電線將觸發器輸入(R5端)短暫觸碰VP,然後立即鬆開。紅光LED應熄滅,綠光LED點亮約一秒鐘,然後返回穩定狀態,紅光LED亮起,綠光LED熄滅。多試幾次。
 
圖7. 觸發時的單穩態多諧振盪器行為
 
雙穩態多諧振盪器(或觸發器)
 
目標
第三個實驗的目的是建構一個雙穩態多諧振盪器。放大元件(電晶體)以共發射極配置連接,如圖8所示。
 
材料
ADALM2000主動學習模組
無焊試驗板
跳線
兩個470 Ω電阻
兩個1 kΩ電阻
兩個47 kΩ電阻
兩個小訊號NPN電晶體(2N3904)
兩個小訊號二極體(1N914)
一個紅光LED
一個綠光LED
 
說明
在無焊試驗板上建構圖8所示電路。
 
圖8. 雙穩態多諧振盪器
 
硬體設定
試驗板連接如圖9所示。
 
圖9. 雙穩態多諧振盪器試驗板電路
 
程式步驟
只有在電路建構完畢並檢查之後,才能開啟VP電源。紅光LED應點亮而綠光LED熄滅,或者綠光LED應點亮而紅光LED熄滅。用一段電線將SET或RESET輸入(R5端或R6端)短暫觸碰VP,然後立即鬆開。LED應改變狀態或來回切換,具體取決於哪個輸入觸碰到VP,可以多試幾次。
 
圖10. 觸發SET接腳的雙穩態多諧振盪器行為
 
圖11. 觸發RESET接腳的雙穩態多諧振盪器行為
 
D型觸發器
 
目標
第四個實驗的目的是使用實驗3中的雙穩態或SET-RESET觸發器來建構所謂的D型觸發器。
 
材料
ADALM2000主動學習模組
無焊試驗板
跳線
三個1 kΩ電阻
一個100 kΩ電阻
兩個200 kΩ電阻
兩個47 kΩ電阻
三個小訊號NPN電晶體(2N3904)
兩個小訊號二極體(1N914)
兩個39 pF電容
兩個100 pF電容
 
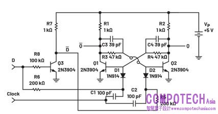
說明
在無焊試驗板上建構圖12所示的D型觸發器電路。請注意,與圖8相比,兩個二極體的極性相反。此實驗將在更高的頻率下進行,因此LED已被移除,改用簡單的1 kΩ負載電阻。
 
圖12. D型觸發器
 
觸發器兩種狀態之間的切換是透過施加D(數據)訊號和單個時脈脈衝來實現的:根據D輸入相對於目前狀態的狀態,在時脈脈衝的負緣或降緣,ON電晶體將斷開,OFF電晶體將導通。真D訊號和互補DB訊號(Q3、R7反相級的輸出)用於偏置二極體D1和D2,以將時脈脈衝引導至正確的基極,這相當於圖8中的SET和RESET輸入。
 
為了說明電路如何工作,我們假設電路處於兩個穩定狀態之一,QB輸出低位準(Q1的集電極電壓為0 V),Q輸出高位準(Q2的集電極電壓為5 V高位準)。當D輸入為低位準(DB為高位準)時,D1的陰極(通過R6)具有低電壓,其陽極(通過R4)具有高電壓(導通電晶體Q1的VBE),使其正向偏置。D2的陰極(通過R5)具有高電壓(來自DB),其陽極(通過R3)具有低電壓(關斷電晶體Q2的VBE),使其反向偏置。
 
由於D1正向偏置,所以時脈輸入上的負向脈衝(通過C1和C2耦合)被引導至Q1的基極,但由於D2反向偏置,所以負向脈衝被Q2的基極阻隔。通過C3和R3並聯組合的交叉耦合連接使Q1關斷,並使Q2導通。由於我們之前在簡單雙穩態多諧振盪器中看到的正回饋效應,此種情況發生得非常快速。電路現在處於另一種穩定狀態,Q輸出高位準,QB輸出低位準。電路將保持在該狀態,直到D輸入變為高位準並且另一個負向時脈脈衝到達之後。
 
硬體設定
試驗板連接如圖13所示。
 
圖13. D型觸發器試驗板電路
 
程式步驟
AWG1輸出應連接到圖12中標記的時脈輸入。AWG2輸出應連接到D輸入。示波器通道1輸入應連接到時脈輸入。示波器通道2應連接到圖12中觸發器的Q輸出。AWG1和AWG2均應配置為具有5 V幅度峰對峰值和2.5 V偏移(0 V至5 V擺幅)的方波。將AWG1的頻率設定為10 kHz,將AWG2的頻率設定為5 kHz。將AWG2的相位設定為45度。務必將兩個AWG輸出配置為同步運作。
 
只有在電路建構完畢並檢查之後,才能開啟VP電源並使能AWG輸出。應能在Q輸出上觀察到一個方波,其與時脈輸入訊號的降緣對齊。更改AWG2(D輸入訊號)的相位,同時觀察此對齊。這會隨著D輸入的相位變化而變化嗎?將通道1示波器輸入移至D輸入。應能看到一個類似的方波訊號,但其相對於Q輸出超前。換言之,Q輸出延遲到時脈訊號的降緣為止。
 
圖14. Q和時脈訊號圖
 
圖15. Q和D訊號圖
 
2分頻觸發器
 
目標
第五個實驗的目的是修改實驗4中的D型觸發器,以建構一個將輸入訊號的頻率除以2的電路。
 
材料
ADALM2000主動學習模組
無焊試驗板
跳線
兩個1 kΩ電阻
兩個200 kΩ電阻
兩個47 kΩ電阻
兩個小訊號NPN電晶體(2N3904)
兩個小訊號二極體(1N914)
兩個39 pF電容
兩個100 pF電容
 
說明
修改實驗4中的D型觸發器,在無焊試驗板上建構圖16所示的2分頻電路。
 
圖16. 2分頻電路
 
兩種狀態之間的切換是透過施加單個時脈脈衝來實現的;在該時脈脈衝的負緣或降緣,這會導致ON電晶體斷開,OFF電晶體導通。依次向每個基極施加脈衝,該電路將順序切換,這是透過單個輸入時脈脈衝來實現的——該時脈脈衝用於偏置兩個二極體,根據觸發器的目前狀態將脈衝引導至正確的基極。
 
為了說明電路如何工作,我們假設電路處於兩個穩定狀態之一,Q1的集電極電壓為低位準(0 V),Q2的集電極電壓為高位準(5 V)。D1的陰極(通過R6)具有低電壓,其陽極(通過R4)具有高電壓(導通電晶體Q1的VBE),使其正向偏置。D2的陰極(通過R5)具有高電壓,其陽極(通過R3)具有低電壓(關斷電晶體Q2的VBE),使其反向偏置。
 
由於D1正向偏置,所以外部負向脈衝(通過C1和C2耦合)被引導至Q1的基極,但由於D2反向偏置,所以負向脈衝被Q2的基極阻隔。通過C3和R3並聯組合的交叉耦合連接使Q1關斷,並使Q2導通。由於我們之前在簡單雙穩態多諧振盪器中看到的正回饋效應,如此情況發生得非常快速。
 
電路現在處於第二穩定狀態,等待另一個負向時脈脈衝。
由於Q2的集電極電壓(Q輸出節點)會隨著每個時脈脈衝改變狀態,因此每出現兩個時脈輸入脈衝,輸出端就會出現一個脈衝。因此,它可以用作二分頻電路。
 
硬體設定
試驗板連接如圖17所示。
 
圖17. 2分頻觸發器試驗板電路
 
程式步驟
AWG1輸出和示波器通道1輸入均應連接到圖16中標記的時脈輸入。示波器通道2應連接到圖16中觸發器的Q輸出。AWG1應配置為具有5 V幅度峰對峰值和2.5 V偏移(0 V至5 V擺幅)的方波。將頻率設定為10 kHz。
 
只有在電路建構完畢並檢查之後,才能開啟VP電源並使能AWG1輸出。應能在Q輸出上觀察到一個方波,其頻率是AWG1訊號頻率的一半。將通道2示波器輸入移至QB輸出。應能看到一個類似的方波訊號,但其相對於Q輸出反相。
 
圖18. 時脈和Q輸出圖
 
圖19. 時脈和QB輸出圖
 
問題
對於圖1所示電路,增加或減少兩個電容的值會產生什麼影響?
 
您可以在 學子專區 部落格上找到答案。
 
 
 

 

電子郵件:look@compotechasia.com

聯繫電話:886-2-27201789       分機請撥:11