當前位置: 主頁 > 技術&應用 >
 

學子專區—ADALM2000實驗:從三角波產生正弦波

本文作者:Doug Mercer       點擊: 2022-02-22 12:11
前言:
作者:ADI 顧問研究員 Doug Mercer及系統應用工程師Antoniu Miclaus
目標
本次實驗評估的電路利用SSM2212 NPN匹配電晶體對中包含的差分電晶體對的特性,從一個三角波產生一個近似正弦波。我們知道差分電晶體對的跨導定義為:
 
其中,IO為差分對尾電流,VIN為差分輸入電壓,VT為熱電壓,在室溫下大約是26 mV。
 
材料
ADALM2000 主動學習模組
無焊麵包板
跳接線
一個10 kΩ電阻
四個4.7 kΩ電阻
一個2.2 kΩ電阻
兩個220 Ω電阻
一個390 Ω電阻
一個500 Ω電位計
一個100 pF電容
兩個小訊號NPN電晶體(SSM2212 NPN匹配對)
一個運算放大器(OP27)

說明
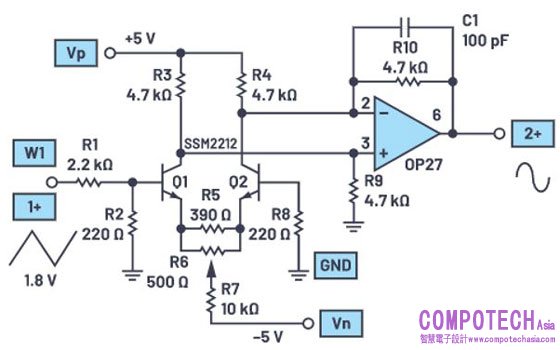
在無焊麵包板上建構圖1所示電路。原理圖中未顯示OP27放大器的+5 V(接腳7)和-5 V(接腳4)電源連接,但要記得將其連接,否則電路將無法運作。
 
 圖1.差分對三角波變正弦波轉換器
 
W1設定如下:
幅度(峰對峰值)= 3.6 V
偏移 = 0 V
頻率 = 1 kHz
三角波
 
調整500Ω電位計R6,使輸出正弦波形實現最佳對稱性。使用FFT顯示幕並尋找最小偶數階失真,可能是測試輸出正弦波品質的好辦法。可能需要調整輸入三角波的幅度和直流偏移,看看其能否改善輸出的奇數階諧波。
 
對於本電路,輸出電壓近似為:
 
其中RL表示輸出上的4.7 kΩ負載電阻。發生2分壓的原因是我們僅需要一個單端輸出,而非差分輸出。
 
所以,輸出電壓將是輸入電壓的雙曲正切函數。正弦和雙曲正切函數的泰勒級數的前幾項分別如式3和式4所示。
 
 圖2.差分對三角波變正弦波轉換器麵包板連接
 
正弦:
 
 
雙曲正切:
 
 
比較這兩個泰勒級數顯示,二者均有一階線性分量。這表示如果我們將一個三角波應用於一個具有雙曲正切轉換函數的差分對並保持較低幅度(大約2VT),則輸出應與正弦波幾乎無區別。差分對輸入端(Q1的基極)的2.2 kΩ和220 Ω電阻的作用是衰減來自AWG的三角波訊號,使電路在輸出失真正弦波盡可能低的範圍內工作。
 
硬體設定
將圖1所示電路連接到麵包板。
 
程式步驟
配置示波器以擷取所測量的兩個訊號的多個週期。使用Scopy的波形示例如圖3所示。
 
圖3.差分對三角波變正弦波轉換器的Scopy波形
 
三角波產生器
為了製作一個獨立的正弦波產生器,我們需要將ADALM2000模組波形產生器替換為三角波產生器。 AD654 電壓頻率轉換器IC是三角波產生器的基礎。AD654的常規輸出是開集數位方波訊號。然而,AD654的內部時序電路使用一個斜坡產生器。此內部斜坡波形是在圖4中連接到接腳6和7的外部時序電容上以差分形式提供。我們無法在不干擾AD654內部時序的情況下直接使用此三角波訊號。我們可以使用 AD8226 儀錶放大器來緩衝該差分訊號並將其轉換為單端訊號。透過調整該三角波訊號的幅度,我們可以利用它來驅動圖1中的三角波變正弦波轉換器電路。
 
材料
兩個1 kΩ電阻
一個47 kΩ電阻
一個6.8 kΩ電阻
一個220 Ω電阻
一個5 kΩ電位計
一個0.1 μF電容
一個1 μF電容
一個紅光LED
一個電壓頻率轉換器AD654
一個儀錶放大器AD8226
一個小訊號NPN電晶體(2N3904)
 
 圖4.電壓轉頻率三角波產生器
 
圖5.電壓轉頻率三角波產生器麵包板連接

將AD8226的三角波輸出連接到三角波變正弦波轉換器的輸入時,用5 kΩ電位計代替2.2 kΩ固定電阻R1以調整訊號幅度,實現最優正弦波形。
 
硬體設定
將圖4所示電路連接到麵包板。
 
程式步驟
使用ADALM2000,輸出如圖6所示。我們可以調整儀錶放大器的增益電阻(R16),使電路輸出在儀錶放大器電源的範圍內。
 
在圖6所示的Scopy波形中,R16為168 kΩ。
 
圖6.電壓轉頻率三角波產生器Scopy波形
 
問題:
對於圖1中的電路,說明R6電位計設定為最小/最大電阻值時如何影響輸出訊號。

您可以在學子專區部落格上找到問題答案:ez.analog.com/studentzone
 

 

電子郵件:look@compotechasia.com

聯繫電話:886-2-27201789       分機請撥:11