當前位置: 主頁 > 技術&應用 >
 

學子專區—ADALM2000實驗:MOS差分對

本文作者:Doug Merce       點擊: 2021-12-30 11:29
前言:
作者:ADI 顧問研究員Doug Merce及系統應用工程師 Antoniu Miclaus
目標
本次實驗目的在研究使用增強模式NMOS電晶體的簡單差分放大器。
 
2021年6月學子專區文章 中提出的關於硬體限制問題的說明,對本次實驗仍然有效。透過提高訊號位準,然後在波形產生器輸出和電路輸入之間放置衰減器和濾波器(參見圖1)可以改善訊號雜訊。本次實驗需要如下材料:
兩個100 Ω電阻
兩個1 kΩ電阻
兩個0.1 μF電容(標記為104)
 
圖1.11:1衰減器/濾波器
 
本次實驗的所有部分都會使用該衰減器和濾波器。
 
材料
ADALM2000 主動學習模組
無焊麵包板
跳接線
兩個10 kΩ電阻
一個15 kΩ電阻(將10 kΩ和4.7 kΩ電阻串聯)
兩個小訊號NMOS電晶體(CD4007或ZVN2110A)

說明
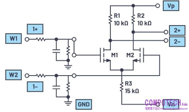
實驗室硬體的連接如圖2所示。M1和M2應從可用的且Vth匹配最佳的元件中選擇。M1和M2的源極與R3的一端共用一個連接。R3的另一端連接到Vn (-5V),提供尾電流。M1的基極連接到第一個任意波形產生器的輸出,M2的基極連接到第二個任意波形產生器的輸出。兩個集電極負載電阻R1和R2分別連接在M1和M2的集電極與正電源Vp (+5 V)之間。差分示波器輸入2+/2-用於測量兩個10 kΩ負載電阻上的差分輸出。
 
圖2.帶尾電阻的NMOS差分對

 圖3.NMOS差分對麵包板
硬體設定
第一個波形產生器配置為200 Hz三角波,峰對峰值幅度為4 V,偏移為0 V。第二個波形產生器也應配置為200 Hz三角波,峰對峰值幅度為4 V,偏移為0 V,但相位為180°。示波器的通道1應與1+連接到第一個波形產生器W1的輸出,與1-連接到W2的輸出。通道2應連接到標註2+和2-處,並設定為每格1 V。
 
程式步驟
獲取如下資料:x軸是任意波形產生器的輸出,y軸是使用2+和2-輸入的示波器通道2。透過改變R3的值,同學們可以探索尾電流位準對電路增益的影響(觀察通過原點的直線的斜率)和對線性輸入範圍的影響,以及當電路飽和時,觀察增益非線性下降的形狀。
 
圖4.NMOS差分對XY圖
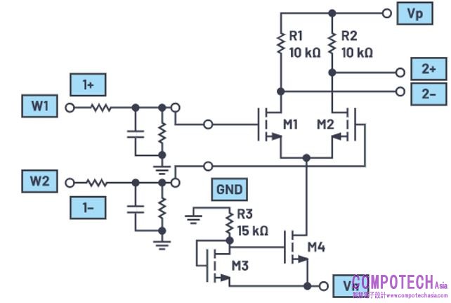
電流源作為尾電流
使用簡單電阻作為尾電流具有侷限性。同學們可以探索建構電流源來偏置差分對的方法。這可以由幾個額外的電晶體和電阻構成,如 之前的ADALM2000實驗「穩定電流源」所示。
 
附加材料
兩個小訊號NMOS電晶體(M3和M4採用CD4007或ZVN2110A)
 
圖5.帶尾電流源的差分對
 
硬體設定
第一個波形產生器配置為200 Hz三角波,峰對峰值幅度為4 V,偏移為0 V。第二個波形產生器也應配置為200 Hz三角波,峰對峰值幅度為4 V,偏移為0 V,但相位為180°。電阻分壓器將Q1和Q2的基極處的訊號幅度降低到略小於200 mV。示波器的通道1應與1+連接到第一個波形產生器W1的輸出,與1-連接到W2的輸出。通道2應連接到標註2+和2-的位置,並設定為每格1 V。
 
 圖6.帶尾電流源的差分對麵包板電路
 
程式步驟
配置示波器以擷取所測量的兩個訊號的多個週期。XY圖示例如圖7所示。
 
圖7.帶尾電流源的差分對XY圖
 
測量共模增益
共模抑制(CMR)是差分放大器的一個關鍵方面。CMR可以透過將兩個電晶體M1和M2的基極連接到同一輸入源來測量。圖10顯示了當W1的共模電壓從+3 V掃描至-3 V時,電阻偏置差分對和電流源偏置差分對的差分輸出。當閘極上的正電壓接近漏極電壓,電晶體從飽和區進入三極管(阻性)區域時,增益受到的影響最大。這可以透過觀察相對於地為單端(即將2-輸入接地)的漏極電壓來監測。應調整產生器的幅度,直到輸出端訊號就要開始削波/折疊。
 
圖8.測量共模增益
 
硬體設定
波形產生器配置為100 Hz正弦波,峰對峰值幅度為6 V,偏移為0 V。示波器的通道1應與1+連接到第一個波形產生器W1的輸出,與1-連接到地。通道2應連接到標註2+和2-的位置,並設定為每格1 V。
 
 圖9.共模增益麵包板電路
 
程式步驟
配置示波器以擷取所測量的兩個訊號的多個週期。使用LTspice®的波形示例如圖10所示。
 
 圖10.共模增益波形
 
問題:
如果將電晶體M1的基極視為輸入,圖8中的電晶體放大器對於輸出2+和2-而言是反相還是同相?請解釋您的答案。
說明當輸入電壓(W1)增大或減小時,每個輸出電壓(2+和2-)會發生什麼。
 
您可以在 學子專區 部落格上找到問題答案。
 

電子郵件:look@compotechasia.com

聯繫電話:886-2-27201789       分機請撥:11