當前位置: 主頁 > 技術&應用 >
 

學子專區—ADALM2000實驗:BJT差分對

本文作者:Antoniu Miclaus       點擊: 2021-11-23 15:15
前言:
作者:ADI系統應用工程師Antoniu Miclaus及顧問研究員Doug Mercer
目標
本次實驗目的在研究一個使用NPN電晶體的簡單差分放大器。首先,我們需要做一些關於硬體限制問題的筆記。ADALM2000 系統中的波形產生器具有高輸出頻寬,該高頻寬帶來了寬頻雜訊。由於差分放大器的增益,本次實驗中測量所需的輸入訊號位準相當小。如果直接使用波形產生器輸出,則其輸出的訊號雜訊將不夠高。透過提高訊號位準,然後在波形產生器輸出和電路輸入之間放置衰減器和濾波器(圖1),可以改善訊號雜訊。本次實驗需要如下材料:
兩個100 Ω電阻
兩個1 kΩ電阻
兩個0.1 μF電容(標記為104) 
圖1.11:1衰減器和濾波器

本次實驗的所有部分都會使用該衰減器和濾波器。
 
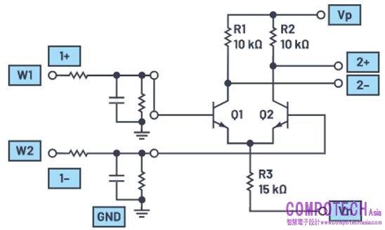
帶尾電阻的差分對
 
材料
ADALM2000主動學習模組
無焊麵包板
佈線
兩個10 kΩ電阻
一個15 kΩ電阻(將10 kΩ電阻和4.7 kΩ電阻串聯)
兩個小訊號NPN電晶體(2N3904或SSM2212 NPN匹配對)
 
說明
麵包板連接如圖3所示。Q1和Q2應從您可用的且VBE匹配優質的電晶體中選擇。Q1和Q2的發射極與R3的一端共用一個連接。R3的另一端連接到Vn (-5V),提供尾電流。Q1的基極連接到第一個任意波形產生器的輸出,Q2的基極連接到第二個任意波形產生器的輸出。兩個集電極負載電阻R1和R2分別連接在Q1和Q2的集電極與正電源Vp (5V)之間。差分示波器輸入(2+和2-)用於測量兩個10 kΩ負載電阻上的差分輸出。
 
圖2.帶尾電阻的差分對
 
硬體設定
第一個波形產生器配置為200 Hz三角波,峰對峰值幅度為4 V,偏移為0。第二個波形產生器配置為200 Hz三角波,峰對峰值幅度為4 V,偏移為0 V,但相位為180°。電阻分壓器將Q1和Q2的基極處的訊號幅度降低到略小於200 mV。示波器的通道1應與1+連接到第一個波形產生器W1的輸出,與1-連接到W2的輸出。通道2應連接到顯示2+和2-,並設置為每格1 V。
 
 圖3.帶尾電阻的差分對麵包板電路
 
程式步驟
應獲取如下資料:x軸是任意波形產生器的輸出,y軸是使用2+和2-輸入的示波器通道2。透過改變R3的值,探索尾電流位準對電路增益的影響(觀察通過原點的直線的斜率)和對線性輸入範圍的影響,以及當電路飽和時,觀察增益非線性下降的形狀。然後在基本電路上增加點小元件,例如發射極退化電阻,探索擴展和線性化輸入擺幅範圍的技術及其對電路增益的影響。
 
配置示波器以擷取所測量的兩個訊號的多個週期。xy圖示例如圖4所示。
 
圖4.帶尾電阻的差分對xy圖
 
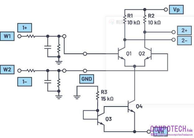
電流源用作尾電流
使用簡單電阻作為尾電流具有侷限性。應探索建構電流源來偏置差分對的方法。這可以由幾個額外的電晶體和電阻構成,如之前的ADALM2000實驗 「穩定電流源」所示。
 
附加材料
兩個小訊號NPN電晶體(Q3、Q4 = 2N3904或SSM2212)
 
說明
麵包板連接如圖6所示。
 圖5.帶尾電流源的差分對
 
硬體設定
第一個波形產生器配置為200 Hz三角波,峰對峰值幅度為4 V,偏移為0。第二個波形產生器也應配置為200 Hz三角波,峰對峰值幅度為4 V,偏移為0 V,但相位為180°。電阻分壓器將Q1和Q2的基極處的訊號幅度降低到略小於200 mV。示波器的通道1應與1+連接到第一個波形產生器W1的輸出,與1-連接到W2的輸出。通道2應連接到顯示2+和2-,並設置為每格1 V。
 
 圖6.帶尾電流源的差分對麵包板電路
 
程式步驟
配置示波器以擷取所測量的兩個訊號的多個週期。xy圖示例如圖7所示。
 
圖7.帶尾電流源的差分對xy圖
 
測量共模增益
 
圖8.共模增益配置

共模抑制是差分放大器的關鍵。CMR可以透過將兩個電晶體Q1和Q2的基極連接到同一輸入源來測量。圖10中的曲線顯示了當W1的共模電壓從+2.9 V掃描至-4.5 V時,電阻偏置差分對和電流源偏置差分對的差分輸出。輸入上的最大正擺幅以電晶體的基極電壓超過集電極電壓和電晶體飽和電壓的點為限。這可以透過觀察電晶體的集電極電壓是單端接地來檢查(即將2-示波器輸入接地)來檢查。
 
硬體設定
波形產生器配置為100 Hz正弦波,峰對峰值幅度為8 V,偏移為0。示波器的通道1應與1+連接到第一個波形產生器W1的輸出,與1-連接對地。通道2應連接到顯示2+和2-,並設定為每格1 V。
 
 圖9.共模增益麵包板電路

程式步驟
配置示波器以擷取所測量的兩個訊號的多個週期。產生的波形如圖10所示。
 
圖10.共模增益波形
 
問題:
對於圖8中的電路,如果將電晶體Q1的基極視為輸入,該電晶體放大器對於輸出2+和2-而言是反相還是同相?
 
對於同一電路,說明當輸入電壓(W1)增加時,每個輸出電壓(2+和2-)會發生什麼?另外請說明,當輸入電壓減小時會發生什麼?
 
您可以在學子專區部落格上找到問題答案。
 

電子郵件:look@compotechasia.com

聯繫電話:886-2-27201789       分機請撥:11