當前位置: 主頁 > 技術&應用 >
 

學子專區—ADALM2000實驗:射極隨耦器(BJT)

本文作者:Doug Mercer       點擊: 2021-10-22 13:40
前言:
作者:ADI 顧問研究員Doug Mercer 和系統應用工程師Antoniu Miclaus
目標
本次實驗的目的是研究簡單的NPN射極隨耦器,有時也被稱為共集電極配置。
 
材料
ADALM2000 主動學習模組
無焊麵包板
跳接線
一個2.2 kΩ電阻(RL)
一個小訊號NPN電晶體(Q1採用2N3904)
 
說明
麵包板連接如圖2所示。任意波形產生器W1的輸出連接至Q1的基極端子。示波器輸入1+(單端)也連接至W1輸出。集電極端子連接至正極(Vp)電源。發射極端子連接至2.2 kΩ負載電阻和示波器輸入2+(單端)。負載電阻的另一端連接至負極(Vn)電源。要測量輸入-輸出誤差,可以將2+連接至Q1的基極,2–連接至發射極,以顯示示波器通道2的差值。
 
圖1. 射極隨耦器。
 
硬體設定
波形產生器配置為1 kHz正弦波,峰對峰值幅度為4 V,偏移為0。示波器通道2的單端輸入(2+)用於測量發射極的電壓。示波器配置為連接通道1+以顯示AWG產生器輸出。在測量輸入-輸出誤差時,應連接示波器的通道2,以顯示2+和2–之間的差值。
 
 圖2. 射極隨耦器麵包板電路。

程式步驟
配置示波器以捕捉所測量的兩個訊號的多個週期。產生的波形如圖3所示。
 
圖3.射極隨耦器波形。

射極隨耦器的增量增益(VOUT/VIN)理想值為1,但總是略小於1。增益一般是透過以下公式計算:
 
 
從公式可以看出,要獲得接近1的增益,我們可以增大RL或減小re。也可以看出,re是IE的函數,IE增大,re會減小。此外,從電路可以看出,IE與RL相關,如果RL增大,IE會減小。在簡單的電阻負載射極隨耦器中,這兩種效應相互抵消。所以,要優化隨耦器的增益,我們需要找到能在不影響另一方的情況下降低re或增大RL的方法。如果從另一個角度來看隨耦器,因為電晶體VBE本身的DC偏移,在預期的擺幅內輸入和輸出之間的差值應是恆定的。受簡單的電阻負載RL影響,發射集電流IE會隨著輸出上下擺動而升高和降低。因為VBE是IE的指數函數,當IE的變化係數為2時,VBE的變化幅度約為18 mV(室溫下)。以+2 V至–2 V的擺幅為例,最小IE = 2 V/2.2 kΩ或0.91 mA,最大IE = 6 V/2.2 kΩ或2.7 mA。VBE的變化幅度為28 mV。根據這些實驗結果,我們能從一個方面改善射極隨耦器。為了讓放大器電晶體發射極電流固定不變,現在使用 「ADALM2000實驗:BJT電流鏡」 中的電流鏡來替代發射極負載電阻。電流鏡能在寬廣電壓範圍內獲取較為恆定的電流。電晶體中這種較為恆定的電流會導致VBE相當恆定。從另一個角度來看,電流源中極高的輸出電阻可以有效提高RL,但re保持為電流設定的低值。
 
改善的射極隨耦器
附加材料
一個3.2 kΩ電阻(將1 kΩ和2.2 kΩ電阻串聯)
一個小訊號NPN電晶體(Q1採用2N3904)
 
兩個小訊號NPN電晶體(Q2和Q3均採用SSM2212),以實現最佳VBE匹配
說明
麵包板連接如圖4和圖5所示。
 
圖4.已改善的射極隨耦器。
 
硬體設定
波形產生器配置為100 Hz三角波,峰對峰值幅度為3 V,偏移為0。示波器通道2的單端輸入(2+)用於測量Q1的發射極的電壓。示波器配置為連接通道1+以顯示AWG發生器輸出。在測量輸入-輸出誤差時,應連接示波器的通道2,以顯示2+和2–之間的差值。
 
 圖5.改善的射極隨耦器麵包板電路。
 
程式步驟
配置示波器以捕捉所測量的兩個訊號的多個週期。產生的波形如圖6所示。
 
圖6.改善的射極隨耦器波形。

 圖7.電阻和電流源負載的輸入-輸出誤差的Excel圖示例。
 
低偏移隨耦器
我們先前討論的隨耦器電路具有內建偏移–VBE。接下來使用的電路利用PNP射極隨耦器的VBE向上偏移來抵消NPN射極隨耦器的VBE向下偏移。
 
材料
一個6.8 kΩ電阻
一個10 kΩ電阻
一個0.01 μF電容
一個小訊號PNP電晶體(Q1採用2N3906)
三個小訊號NPN電晶體(Q2、Q3和Q4採用2N3904或SSM2212)
 
說明
麵包板連接如圖8和圖9所示。函數產生器的輸出連接至PNP電晶體Q1的基極端子。Q1的集電極端子連接至二極體NPN Q3,這是電流鏡的輸入。發射極端子連接至電阻R1和NPN電晶體Q2的基極端子。示波器輸入2+連接至Q2的發射極和Q4的集電極。Q3和Q4的發射集連接至負極(Vn)電源。為了實現優質電晶體匹配,Q3和Q4使用SSM2212 NPN匹配對。
 
圖8.低偏移隨耦器。
 
硬體設定
波形產生器配置為1 kHz正弦波,峰對峰值幅度為4 V,偏移為0。示波器輸入通道2設定為500 mV/div。
 
 圖9.低偏移隨耦器麵包板電路。
 
程式步驟
配置示波器以捕捉所測量的兩個訊號的多個週期。產生的波形如圖10所示。
 
圖10.低偏移隨耦器波形。

在簡單的射極隨耦器驅動容性負載時,會產生一個問題。由於發射極電流僅受β乘以基極電流的限制,該倍數由驅動基極的訊號源提供,因此輸出的上升時間相對較快。下降時間可能慢的多,會受發射集電阻或電流源限制。
 
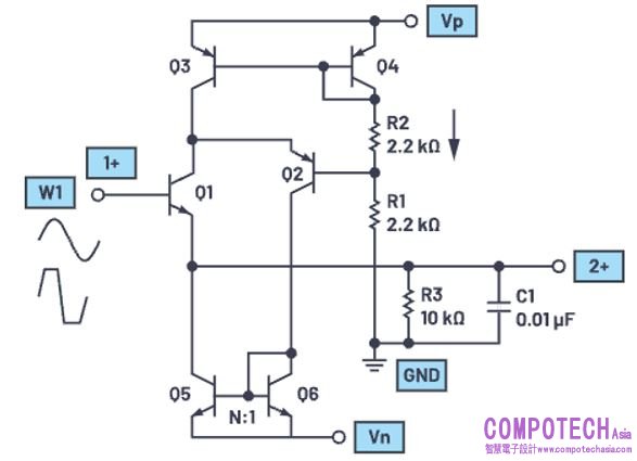
平衡壓擺率隨耦器
材料
兩個2.2 kΩ電阻
一個10 kΩ電阻
一個0.01 μF電容
三個小訊號PNP電晶體(Q2、Q3和Q4採用2N3906或SSM2220)
三個小訊號NPN電晶體(Q1、Q5和Q6採用2N3904或SSM2212)
 
說明
圖11所示的電路在負載電流變化時,使用回饋來調節射極隨耦器中的電流。拉動負極輸出的電流可以達到N(NPN鏡的增益)乘以PNP Q3的電流。為了實現優質電晶體匹配,Q3和Q4使用SSM2220 PNP匹配對,Q5和Q6使用SSM2212 NPN匹配對(NPN電流鏡增益為1)。增加第二個SSM2212,與Q5並聯(以提高電流鏡的增益)。
 
圖11.平衡壓擺率隨耦器。
 
硬體設定
波形產生器配置為1 kHz正弦波,峰對峰值幅度為4 V,偏移為0。示波器輸入通道2設定為1 V/div。
 
 圖12.平衡壓擺率跟隨器麵包板電路。
 
程式步驟
配置示波器以捕捉所測量的兩個訊號的多個週期。產生的波形如圖13所示。
 
圖13.平衡壓擺率隨耦器波形。

改善射極隨耦器的另一種方法是透過負反饋來降低有效re。可以透過增加第二個電晶體,透過增大開迴路增益來增大負反饋因數,以此降低re。單一電晶體被一個回饋對取代,後者向第一個電晶體的發射集提供100%電壓回饋。這個回饋對通常被稱為互補回饋對。R2的值決定著能否實現卓越的線性度,這是因為它決定了電晶體Q1的IC,也決定了其集電極的負載。
 
互補回饋對射極隨耦器
 
材料
一個2.2 kΩ電阻
一個10 kΩ電阻
一個小訊號NPN電晶體(Q1採用2N3904)
一個小訊號PNP電晶體(Q2採用2N3906)
 
說明
麵包板連接如圖14和圖15所示。
 
圖14.互補回饋對射極隨耦器。

硬體設定
波形產生器配置為1 kHz正弦波,峰對峰值幅度為2 V,偏移為0。示波器輸入通道2設定為1 V/div。
 
 圖15.互補回饋對射極隨耦器麵包板電路。

程式步驟
配置示波器以捕捉所測量的兩個訊號的多個週期。產生的波形如圖16所示。
 
圖16.互補回饋對射極隨耦器波形。
 
問題:
您可以說出射極隨耦器電路的三個特性嗎?相關解答,您可以在學子專區部落格上找到。
 

電子郵件:look@compotechasia.com

聯繫電話:886-2-27201789       分機請撥:11