當前位置: 主頁 > 技術&應用 >
 

學子專區—ADALM2000實驗:調節基準電壓源

本文作者:Doug Mercer       點擊: 2021-08-23 16:38
前言:
作者:ADI顧問研究員 Doug Mercer 及系統應用工程師Antoniu Miclaus
本實驗目的在建構及研究多種類型的基準電壓源/穩壓器,分為以下幾部分:
調節基準電壓源
增強基準電壓源
分流穩壓器
 
調節基準電壓源
 
目標
可以將先前實驗中的零增益放大器(Q1、R2)和穩定電流源(Q2、R3)與負反饋中的PNP電流鏡級(Q3、Q4)配合使用,以建構在一定的輸入電壓範圍內提供恆定或調節輸出電壓的電路。
 
材料
ADALM2000 主動學習模組
無焊麵包板
一個2.2 kΩ電阻(或其他類似值)
一個100 Ω電阻
兩個小訊號NPN電晶體(2N3904或SSM2212)
兩個小訊號PNP電晶體(2N3906或SSM2220)

說明
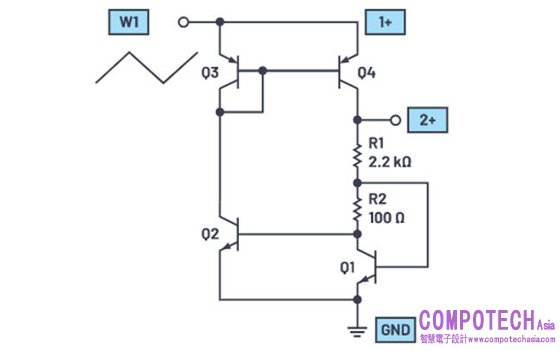
麵包板連接如圖1所示。AWG1的輸出驅動PNP電晶體Q3和Q4的發射極。Q3和Q4配置為電流鏡,其基極與Q3的集電極相連。Q4的集電極連接到電阻R1。電阻R1和R2以及電晶體Q1按照2020年11月學子專區實驗所示進行連接,「ADALM2000 實驗: 零增益放大器」。 由於Q2的VBE始終小於Q1的VBE,因此應從元件庫存中選擇Q1和Q2,使得(在相同的集電極電流下)Q2的VBE小於Q1的VBE。電晶體Q2的基極連接到Q1集電極的零增益輸出。Q2的集電極連接到PNP電流鏡的輸入端,即Q3的基極和集電極。2+(單端)示波器輸入用於測量Q4集電極上的輸出電壓。
 
圖1.穩壓器電路。
 
硬體設定
波形產生器1應配置為1 kHz三角波,峰對峰值幅度為4 V,偏置為2 V。示波器通道2的單端輸入(2+)用於測量Q4集電極上的穩定輸出電壓(負輸入1-和2–應接地)。 
圖2.穩壓器試驗板電路。

程式步驟
繪製輸出電壓(在Q4的集電極處測量)與輸入電壓的關係曲線。在多少輸入電壓位準下,輸出電壓停止變化/調節?這稱為壓差。對於輸入電壓高於壓差的情況,輸入電壓每變化1V,輸出電壓變化多少?VOUT的變化/VIN的變化稱為電壓調整率。將可變電阻的輸出節點接地。在輸入電壓固定(即連接到固定的Vp板電源)的情況下,測量電阻各種設定的輸出電壓。計算每個設定的電阻中的電流。輸出電壓與輸出電流的關係有何變化?這稱為負載調整。
 
圖3.穩壓器示波器XY圖。
增強基準電壓源
 
目標
上一節中穩壓器電路存在的問題是,可用於輸出負載的電流受到透過PNP Q3和Q4映射的NPN Q2提供的回饋電流的限制。我們希望建構一個電路,不僅在輸入電壓範圍內,而且在輸出負載電流範圍內都能提供恆定或調節輸出電壓。這第二個電路利用發射極跟隨器輸出級為輸出提供電流。
 
材料
一個2.2 kΩ電阻
一個100 Ω電阻
一個10 kΩ可變電阻(電位計)
一個4.7 kΩ電阻(可以是為所需電路操作選擇的任何類似阻值電阻)
四個小訊號NPN電晶體(2N3904和SSM2212)
 
說明
麵包板連接如圖4所示。電晶體Q1和電阻R1及R2依然配置為零增益放大器。電晶體Q2和可變電阻R3形成穩定的電流源。如果使用SSM2212匹配的NPN對,最好將其用於元件Q1和Q2。共發射極輸出級Q3及其集電極負載R4提供增益。發射極跟隨器Q4驅動輸出節點並關閉負反饋環路。
 
圖4.增強型穩壓器。
 
硬體設定
波形產生器W1應配置為1 kHz三角波,峰對峰值幅度為4 V,偏置為2 V。示波器通道2 (2+)用於測量Q4發射極上的穩定輸出電壓。
 
 圖5.增強型穩壓器試驗板電路。
 
程式步驟
重複測量此電路的壓差、線路和負載調整。它們與第一個穩壓器電路有何不同?
 
圖6.增強型穩壓器波形XY圖。
分流穩壓器
 
目標
可以將零增益放大器(Q1、R2)和穩定電流源(Q2、R3)與負反饋中的共發射極放大器級(Q3)配合使用,以建構在一定的輸入電流範圍內提供恆定或調節輸出電壓的2埠電路。
 
材料
ADALM2000主動學習模組
無焊麵包板
跳線
一個2.2 kΩ電阻(或其他類似值)
一個100 Ω電阻
一個1 kΩ電阻(或類似值)
一個10 kΩ可變電阻(電位計)
三個小訊號NPN電晶體(2N3904和SSM2212)
 
指引
麵包板連接如圖7所示。函數產生器的輸出驅動電阻R4的一端。電阻R1和R2以及電晶體Q1按照11月學子專區文章所示進行連接, 「ADALM2000實驗:零增益放大器(BJT) 」。電阻R3和電晶體Q2按照2021年1月文章所示進行連接, 「ADALM2000實驗:穩定電流源 」。如果使用SSM2212匹配的NPN對,最好將其用於元件Q1和Q2。添加Q3,將其發射極接地,基極連接到Q2的集電極,集電極連接到組合R1、R3、R4和示波器輸入2+的節點上。 
圖7.帶隙分流穩壓器。
 
硬體設定
波形產生器W1應配置為1 kHz三角波,峰對峰值幅度為4 V,偏置為2 V。示波器通道2的單端輸入(2+)用於測量Q3集電極上的調節輸出電壓。
 
 圖8.帶隙分流穩壓器試驗板電路。

程式步驟
配置示波器以捕捉測量的兩個訊號的多個週期。確保啟用XY功能。圖9提供了示波器顯示的圖像示例。調節可變電阻R3時,觀察調節輸出電壓。 

圖9.輸出電壓與輸入電壓的關係
 
 
圖10.輸出電壓與輸入電流關係圖示例。
 
問題:
向頻隙分流穩壓器的輸出電壓施加接地負載時,會對調節輸出電壓產生什麼影響?
您可以在 學子專區部落格上找到問題答案。
 

電子郵件:look@compotechasia.com

聯繫電話:886-2-27201789       分機請撥:11