當前位置: 主頁 > 技術&應用 >
 

學子專區— 實驗:BJT電流鏡

本文作者:Doug Mercer       點擊: 2020-10-19 13:33
前言:

目標:
本實驗的目的,是研究雙極性結型電晶體(BJT)電流源或電流鏡。電流源的重要特性包括:在寬順從電壓範圍保持高輸出阻抗、能抑制外部變化(如電源或溫度)的影響。

背景知識
電流鏡是一種電路模組,通過複製輸出端子的電流來產生完全一樣的流入/流出輸入端子電流。簡單的兩電晶體電流鏡主要是依靠兩個大小相同,在相同溫度下具有相同的VBE的電晶體具有相同的漏極或集電極電流來實現的。電流鏡的一個重要特性,是輸出阻抗相對較高,因此無論在何種負載條件下,輸出電流都可以保持恒定不變。電流鏡的另一個特性是輸入電阻相對較低,因此無論在何種驅動條件下,輸入電流都可以保持恒定不變。複製的電流可以而且通常都是一個不斷變化的訊號電流。電流鏡常用於在放大級中提供偏置電流和主動負載。
 
材料:
► ADALM2000主動學習模組
► 無焊麵包板
► 跳線
► 兩個1 kΩ電阻(阻值盡可能接近,或者測量到三位元數字或更精確)
► 兩個小訊號NPN電晶體(2N3904或SSM2212)
► 一個雙通道運算放大器(例如ADTL082)
► 兩個4.7μF解耦電容
 
說明
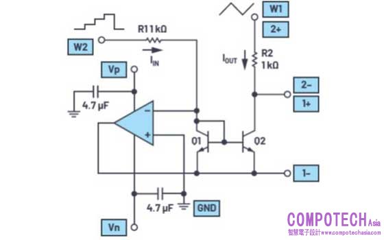
可以重複使用共發射極BJT曲線量測儀實驗中使用的基本配置來測量電流鏡特性。輸入電阻R1和輸出電阻R2現在都是1 kΩ。一定要準確測量(盡可能使用更多的有效位數)R1和R2的實際值,以確保準確測量電流鏡的輸入和輸出電流。IIN等於W1處的AWG2輸出電壓除以R1的值。IOUT等於Scope Channel 2測量的電壓除以R2的值。二極體連接的電晶體Q1跨接在Q2的基極和發射極端子。
 
在電流鏡配置中,運算放大器作為電流鏡輸入(基極)節點的虛擬地,將來自AWG2 (W2)的電壓階躍轉化為通過1 kΩ電阻的電流階躍。
 
圖1.電流鏡測試電路。

如果您不想使用運算放大器配置,也可以使用圖2所示的簡化配置。
 
圖2.備選的簡單電流鏡測試電路。
 
圖3.電流鏡測試電路的麵包板連接(帶運算放大器)。
 
圖4.簡單的電流鏡測試電路的麵包板連接。
 
硬體設定
載入適用於訊號產生器的W2通道的stairstep.csv檔,將幅度設定為3 V峰對峰值,偏置設定為1.5 V。輸出元件Q2的VCE由示波器輸入1+和1-進行差分測量。電流鏡輸出電流透過1 kΩ電阻R2兩端的示波器輸入2+和2–測量。集電極電壓使用來自AWG 1(輸出W1)、頻率為40 Hz的三角波形進行掃描。如果您要使用運算放大器設置,請確保該元件已正確連接至電源Vp (5 V)和Vn (–5 V)。
 
程式步驟
配置示波器以捕獲多個週期的輸入訊號和輸出訊號。如果您要使用運算放大器配置,請確保已經開啟電源。
 
使用Scopy工具提供的示波器或透過LTspice®模擬繪製這兩個波形。下圖提供了示例。
 
圖5.如Scopy繪圖所示,W2為10 kHz頻率時的電流鏡波形。
 
現在,將W1的頻率更改為200 Hz,然後繪製兩個波形。對相同電路使用LTspice模擬的示例如圖6所示。
 
圖6.如LTspice繪圖所示,W1為200 Hz、W2為40 Hz時的電流鏡波形。
 
帶基極電流補償的電流鏡
如圖7所示,透過添加基極電流補償電晶體Q3來修改簡單的電流鏡電路。使用發射極跟隨器緩衝器替代將Q1的集電極連接至基極。對簡單電流鏡的這種改進被稱為發射極跟隨器增強鏡。發射極跟隨器緩衝級(Q2)的電流增益可以大幅降低由Q1和Q2的有限基極電流引起的增益誤差。
 
圖7.帶基極電流補償的電流鏡。

硬體設定
載入適用於訊號產生器的W2通道的stairstep.csv檔,將幅度設定為3 V峰對峰值,偏置設定為1.5 V。輸出器件Q2的VCE由示波器輸入1+和1-進行差分測量。電流鏡輸出電流通過1 kΩ電阻R2兩端的示波器輸入2+和2–測量。集電極電壓使用來自AWG1(輸出W1)、頻率為40 Hz的三角波形進行掃描。將正電源Vp (+5 V)連接至Q3電晶體的集電極。
 
程式步驟
配置示波器以捕獲多個週期的輸入訊號和輸出訊號。打開正電源。
 
使用Scopy工具提供的示波器或透過LTspice模擬繪製這兩個波形。示例如圖9所示
 
圖9.如Scopy繪圖所示,W2為10 kHz頻率時的電流鏡波形。
 
圖8.帶基極電流補償的電流鏡的麵包板連接。
 
威爾遜電流鏡
威爾遜電流鏡或威爾遜電流源以喬治·威爾遜的名字命名,是一種改良的電流鏡電路配置,旨在提供更恒定的電流源或電流吸收器。它提供更準確的輸入-輸出電流增益。如圖10所示,將簡單的電流鏡更改為威爾遜電流鏡。
 
圖10.威爾遜電流鏡。
 
硬體設定
載入適用於訊號產生器的W2通道的stairstep.csv檔,將幅度設置為3 V峰對峰值,偏置設定為1.5 V。輸出元件Q2的VCE由示波器輸入1+和1-進行差分測量。電流鏡輸出電流通過1 kΩ電阻R2兩端的示波器輸入2+和2–測量。集電極電壓使用來自AWG1(輸出W1)、頻率為40 Hz的三角波形進行掃描。
 
程式步驟
配置示波器以捕獲多個週期的輸入訊號和輸出訊號。

使用Scopy工具提供的示波器或透過LTspice模擬繪製這兩個波形。Scopy波形圖示例如圖12所示。
 
圖12.如Scopy繪圖所示,W2為10 kHz頻率時的威爾遜電流鏡波形。
 
圖11.威爾遜電流鏡的麵包板連接。
 
維德拉電流鏡
如圖13所示,將簡單的電流鏡更改為維德拉電流鏡。維德拉電流源在基本的雙電晶體電流鏡的基礎上做了改良,包含僅用於輸出電晶體的發射極負反饋電阻,使電流源僅使用中等電阻值就能產生低電流。維德拉電路可與雙極性電晶體或MOS電晶體一起使用。
 
圖13.維德拉電流鏡。
 
圖14.維德拉電流鏡的麵包板連接。
 
硬體設定
載入適用於訊號發生器的W2通道的stairstep.csv檔,將幅度設定為3 V峰對峰值,偏置設定為1.5 V。輸出器件Q2的VCE由示波器輸入1+和1-進行差分測量。電流鏡輸出電流透過1 kΩ電阻R2兩端的示波器輸入2+和2–測量。集電極電壓使用來自AWG1(輸出W1)、頻率為40 Hz的三角波形進行掃描。
 
程式步驟
配置示波器以捕獲多個週期的輸入訊號和輸出訊號。

使用Scopy工具提供的示波器或透過LTspice模擬繪製這兩個波形。Scopy波形圖示例如圖15所示。
 
圖15.如Scopy繪圖所示,W2為10 kHz頻率時的維德拉電流鏡波形。
 
問題:
► 您能說出帶基極電流補償的電流鏡電路的一個優點和一個缺點嗎?
► 您能說出威爾遜電流鏡的一個優點和一個缺點嗎?
 

 

電子郵件:look@compotechasia.com

聯繫電話:886-2-27201789       分機請撥:11