引言
太陽能微逆變器將來自太陽能面板的直流電(DC)電力轉換成交流電(AC)。微逆變器具有優於傳統中央逆變器的數項優點。主要優點為太陽能面板中少量的陰影或雪覆蓋時,或是面板故障時,不會造成整體陣列輸出不成比例地減少。各微逆變器藉由追蹤其連接之面板的最大電力點而獲得最佳電力。由於微逆變器通常處理單一面板的輸出,因此微逆變器額定功率一般約為 200W。因為此額定功率較低,所以可用更可靠的薄膜電容器來取代大型電解電容器。此使逆變器的壽命延長數十年。缺點為每個面板必須複製中央逆變器的許多零件而使得微逆變器成本變高。在本文中,將新電源裝置引入微逆變器應用中,可兼具成本及效率優勢。
混頻全橋逆變器中的 Ultra FRFETTM MOSFET
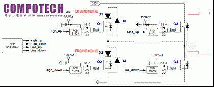
混頻全橋是熱門的光伏逆變器應用拓樸之一。混頻全橋利用兩個不同的切換頻率;快速開關適用的高頻率及慢速開關適用的線路頻率。快速開關可位於高側或低側,而慢速開關位於另一側。利用接腳來區隔快速開關與慢速開關的替代組態亦為可行。運用此控制方案,可達成最佳效率並且降低總體成本。IGBT與二極體或 MOSFET 與體二極體的共同封裝(co-package)使用於飛輪路徑(freewheeling path)。當藉由高側或低側來區隔開關時,慢速開關應與快速回復型二極體配對極為重要。當藉由接腳配置開關時,快速開關應與快速回復型二極體配對。
因為IGBT具有導電率調變(conductivity modulation)特性,因而具有高電流處理能力及在高電流範圍內的低電壓降,所以IGBT是高額定功率逆變器電源開關的首選。由於正常IGBT本身不具有固有的反並聯二極體(inheren anti-parallel diode),因此應共同封裝離散的二極體以支援飛輪電流。因此,在此情況中使用配對的快速回復型二極體極為簡單。若逆變器功率為幾百瓦,則 MOSFET 變成可實行的解決方案。 MOSFET 最適用於逆變器輸出電壓為約 100V 情況中。因為在此情況下 300V 額定功率之開關充分適用,雖然 MOSFET 提供更寬廣的選擇,但市場上並不流行使用300V IGBT。然而,功率 MOSFET 的體二極體效能極度不如飛輪二極體。 功率MOSFET的體二極體具有大逆向回復電荷,使得開啟另一側開關時會造成龐大切換損失。SiC(碳化矽) 蕭特基二極體有助於解決此問題。SiC蕭特基二極體根本不具有逆向回復電荷,而僅有非常小的接面電容。此將大幅提高逆變器效率。但是,SiC 蕭特基二極體解決方案的缺點為組件價格太貴,而且因為需要用另一蕭特基二極體來防止 MOSFET 體二極體傳導,所以電路複雜,如圖1所示。

多年來已採用具有小逆向回復電荷(Qrr)的MOSFET。該MOSFET利用額外的製程來控制少數載子生命期。FRFETÒ MOSFET為典型範例並且公認適用於各種應用,如軟性切換DC-DC轉換器及同步整流器。然而,FRFET MOSFET的Qrr位準仍然超過太陽能微逆變器中的特定應用需求,使得需要開發具有比FRFET技術更低的MOSFET體二極體Qrr的Ultra FRFET技術。副作用為體二極體的前向電壓降(forward voltage drop)及 MOSFET 的導通電阻顯著增加。然而,在微逆變器中,因為整體電流位準較低,所以低量Qrr比系統效率更重要。新Ultra FRFET MOSFET FDB38N30U的Qrr值僅為97nC,從正常MOSFET FDA38N30的4000nC大幅降低。運用此改良的特性,FDB38N30U展現出更佳的效率,甚至可足以匹敵SiC蕭特基二極體。因此,在混頻全橋微逆變器應用中,Ultra FRFET MOSFET係極具展望的解決方案。
逆變器效率
設計具有混合切換控制方案的200W額定全橋逆變器來評估Ultra FRFET MOSFET的效能。分別選擇250VDC及100VAC、60Hz的輸入及輸出電壓。快速切換接腳的切換頻率設定為20kHz。圖1顯示功率級示意圖。藉由接腳配置快速開關及慢速開關。首先,Q1至Q4應用FDA38N30,並且對於飛輪路徑使用阻斷蕭特基二極體D1、D2及SiC蕭特基二極體D3、D4。接著,用 Ultra FRFET MOSFET FDB38N30U 取代Q1及Q2並且移除D1至D4。Q3及Q4維持不變。圖2顯示兩項解決方案的系統效率。對於整個負載範圍,Ultra FRFET解決方案效率更佳。在太陽能逆變器中使用加權效率作為基準,表1中顯示CEC及EURO加權效率。

即使Ultra FRFET MOSFET的Qrr大幅降低,但仍然比SiC二極體的接面電容更大。此外,由於壽命制控程序,Ultra FRFET MOSFET的導通電阻比正常MOSFET高出30%。但是測試結果顯示Ultra FRFET MOSFET達成的系統效率更佳。此效率改良源自於兩點:移除阻斷蕭特基二極體及在飛輪時期期間快速切換MOSFET的同步操作。在既定測試條件中,由於負載電流小,使得Q1或Q2的導通損失約為0.1W。此類似於來自阻斷蕭特基二極體D1或D2的導通損失。藉由移除阻斷蕭特基二極體使導通損失減小,並且Q1及Q2可如同步整流器般運作,這在過去是不可行的。現在飛輪電流通過MOSFET通道並且使導通損失減小。對於SiC蕭特基二極體解決方案,切換損失良好,但在飛輪期間因前向電壓降而遭受導通損失,因此SiC蕭特基二極體的Vf比MOSFET通道的Vf高5倍。
結論
開發新Ultra FRFET MOSFET FDB38N30U並且在微逆變器應用中評估效能。Ultra FRFET MOSFET FDB38N30U提供比SiC蕭特基二極體更簡單的電路板佈局、減少的BOM成本及更佳的系統效率,是微逆變器應用中最引入注目的解決方案。
Copyright © 2002-2026 COMPOTECH ASIA. 陸克文化 版權所有
聯繫電話:886-2-27201789 分機請撥:11