當前位置: 主頁 > 新聞 >
 

透過整合式 GaN 解決方案提高功率密度

本文作者:helen       點擊: 2022-07-21 11:01
前言:
 
氮化鎵 (GaN) 是電力電子產業的熱門話題,因為這種化合物支援 80 Plus 鈦電源、3.8 kW/L 電動車 (EV) 車載充電器和 EV 充電站等設計。在許多應用中,由於 GaN 能夠提高功率密度和效率,因此取代傳統的矽金屬氧化物半導體場效應電晶體 (MOSFET)。不過由於這種化合物的電氣特性和所支援的性能,使用 GaN 進行設計面臨與矽不同的諸多挑戰。
 
GaN FET 有一些不同類型,分別具有不同的裝置結構 – 耗盡模式 (d 模式)、增強模式 (e 模式) 和疊接到陰極 (疊接),每個類型都有相對應的閘極驅動器和系統要求。在本文中,我會解說使用不同類型的GaN FET 進行設計,來提高系統設計的功率密度所需考量的最重要因素。我也會回顧閘極驅動器和電壓供應調節等整合功能如何顯著簡化整體設計。
 
GaN FET 的剖析
每個 GaN 電源切換都必須與適當的閘極驅動器搭配。(否則,在板凳上測試時,可能會冒煙!) GaN 裝置可以具有獨特的敏感閘極,因為這些閘極不是典型的 MOSFET,而是高電子遷移電晶體 (HEMT)。如圖 1 所示,HEMT 的橫截面看起來類似於 MOSFET;不過,電流不會流過整個基板或緩衝層,而是流過二維電子氣層。 
圖 1:GaN FET 橫向結構的橫截面
 
GaN FET 的閘極控制不正確會導致絕緣層、能障或其他結構元件的擊穿;這個裝置不僅會在這個系統條件下發生故障,而且也可能永久損壞。這種靈敏度需要探究不同類型的 GaN 裝置以及這些裝置的廣泛需求。HEMT 也沒有形成 p-n 結的傳統摻雜 FET 結構,導致本體二極體。這表示沒有內部二極體會在運作過程中破壞或導致不良行為,例如反向復原。
 
閘極驅動器和偏壓電源注意事項
E模式 GaN FET 看起來與您可能曾經使用的 e 模式矽 FET 相當類似。1.5 V 至 1.8 V 的正電壓將開始開啟 FET,大多數運作條件指定為 6 V 閘極閾值運作。不過,大多數 e 模式 GaN 裝置的最大閘極閾值為 7 V,違反這個閾值可能會導致永久損壞。
 
由於傳統的矽閘極驅動器可能無法提供適當的電壓調節或無法處理 GaN 設計中的高共模瞬態抗擾度,因此許多設計人員選擇如 LMG1210-Q1的閘極驅動器,LMG1210-Q1 是 TI 專為與 GaN 搭配使用而設計的閘極驅動器。無論電源電壓如何,這個裝置都能夠提供 5 V 的閘極驅動電壓。傳統的閘極驅動器需要對閘極驅動器的偏壓電源進行相當嚴格的調節,以免對於 GaN FET 造成過大的壓力。相較於 e 模式 GaN FET,疊接 GaNGaN FET (如圖 2 所示) 是容易使用的折衷方案。
 
圖 2:e 模式和疊接 d 模式 GaN FET 的符號
 
GaN FET 是 d 模式裝置,這表示正常開啟,而且需要負閘極閾值才能關閉裝置。這對於電源切換來說是相當大的問題,因此大多數製造商都加入與 GaN FET 串聯的 30V 矽 FET 做為一套裝置出售。GaN FET 的閘極連接到矽 FET 的源極,並將導通和關斷閘極脈衝施加到矽 FET 的閘極。
 
這種方法的最大優點是傳統的隔離式閘極驅動器 (例如 UCC5350-Q1) 可以驅動矽 FET,因此消除許多閘極驅動器和偏壓電源問題。疊接 GaN FET 的最大缺點是 FET 的輸出電容較高,而且在有本體二極體的情況下易受反向復原的影響。矽 FET 的輸出電容在 GaN FET 的基礎上增加 20%,這表示,相較於其他GaN 的解決方案,切換損耗增加 20% 以上。在反向導通過程中,矽 FET 的本體二極體會導通電流,並在電壓極性翻轉時進行反向復原。
 
疊接 GaN FET 以 70 V/ns 的轉換速率運作 (其他 GaN 解決方案則為 150 V/ns),藉以防止矽 FET 發生雪崩擊穿,不過反而增加切換重疊損耗。雖然疊接 GaN FET 更容易設計,不過會限制可達到的性能。
 
整合提供更簡單的解決方案
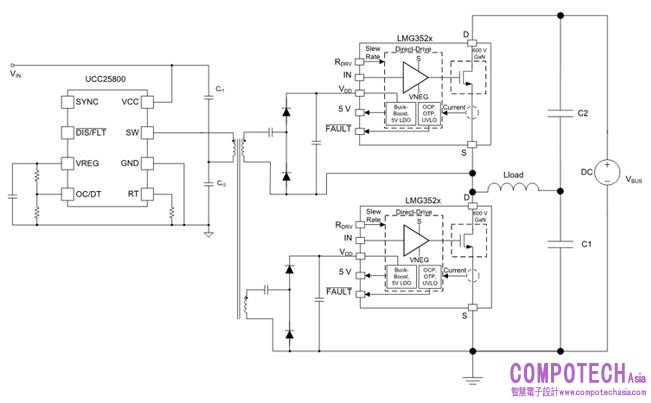
閘極驅動器與內建偏壓電源調節和 d 模式 GaN FET 的整合能夠解決 e 模式和疊接 GaN FET 的許多設計挑戰。例如,LMG3522R030-Q1 是 650V 30mΩ GaN 裝置,具有整合式閘極驅動器和電源管理功能,可提高功率密度和效率,同時降低所面臨的風險和所需的工程工作量。由於 GaN FET 是 d 模式,因此矽 FET 與 GaN FET 串聯整合。不過與疊接 GaN FET 的最大區別在於,整合閘極驅動器可以直接驅動 GaN FET 的閘極,而矽 FET 在通電時發揮常關賦能切換的作用。這種稱為直接驅動的方法可以消除疊接 GaN FET 的最緊迫問題,例如較高的輸出電容、反向復原敏感性和串聯矽 FET 的雪崩擊穿。LMG3522R030-Q1 中整合的閘極驅動器只會造成相當低的切換重疊損耗,因此 GaN FET 能夠在高達 2.2 MHz 的切換頻率下運作,並消除將 GaN FET 與錯誤的閘極驅動器搭配的風險。圖 3 顯示使用整合式 LMG3522R030-Q1GaN FET 的半橋配置範例。
 
圖 3:使用 UCC25800-Q1 變壓器驅動器和兩個 LMG3522R030-Q1GaN FET 的簡化 GaN 半橋配置
 
整合式驅動器能夠縮小解決方案尺寸,藉以實現功率密集型系統。整合降壓/升壓轉換器也表示 LMG3522R030-Q1 可以在 9V 至 18V 非穩壓電源下運作,因而顯著降低偏壓電源要求。為了實現體積精巧而且成本降低的系統解決方案LMG3522R030-Q1 與 UCC25800-Q1 等超低電磁干擾變壓器驅動器可以結合使用,這個驅動器具有多個二次側繞組的開環電感-電感-電容控制。或者,高度整合式精巧型偏壓電源 (例如 UCC14240-Q1 DC/DC 模組) 可以為裝置進行本機供電,因而實現縮小印刷電路板面積的薄型設計。
 
結論
透過正確的閘極驅動器和偏壓電源,GaN 裝置有助於您發揮系統級效益,例如 150 V/ns 的切換速度、降低的切換損耗和縮小的磁性元件尺寸,適用於工業和汽車應用中的高功率系統。整合式 GaN 解決方案能夠簡化您的許多裝置級挑戰,因此您可以專注於採用更廣泛的系統。
 
關於德州儀器(TI)
德州儀器(納斯達克股票代碼:TXN)為位居世界領導地位的全球半導體公司,致力於設計、製造、測試以及銷售類比和嵌入式半導體晶片,為工業、汽車、個人電子、通訊設備和企業系統等市場服務。打造更美好的世界是我們的願景,為此,我們以半導體技術為基礎,致力於創造更輕巧、更高效、更可靠及更具成本效益的產品解決方案,使半導體更加普及地被應用於各式電子產品中。推動半導體技術持續更上一層樓,是我們數十年來始終如一的信念。更多詳情,敬請瀏覽 TI.com。

商標
所有其他商標均屬於其個別所有人。

 

 

電子郵件:look@compotechasia.com

聯繫電話:886-2-27201789       分機請撥:11