當前位置: 主頁 > 新聞 >
 

大聯大友尚集團推出基於ST產品的大功率電源適配器方案

本文作者:大聯大       點擊: 2021-06-08 15:46
前言:
2021年6月8日--致力於亞太區市場的領先零組件通路商大聯大控股宣佈,其旗下友尚推出基於意法半導體(ST)L6563H+L6599A+SRK2000A的大功率電源適配器方案。
 
圖示1-大聯大友尚推出基於ST產品的大功率電源適配器方案產品實體圖

消費類電子的功能在人們地不斷探索下日漸豐富,其性能也得到大幅提升,因而如電視、電腦、遊戲機等這類產品的功率也在逐步增加,因此一款高性能、高可靠的電源產品成為了市場的熱門需求。大聯大友尚基於ST產品推出的大功率電源適配器方案是PFC+LLC拓撲,適合用作中大功率電源。
 
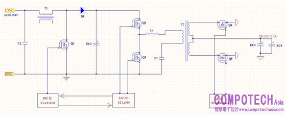
圖示2-大聯大友尚推出基於ST產品的大功率電源適配器方案展示版圖

該方案中採用的ST方案L6562/L6563+L6599被業界稱為最經典的PFC+LLC方案,被廣泛採用。方案主要優勢為高效率,低EMI,適用於高頻化、高功率密度設計。 DEMO板EVL150W-ADP-SR,是一款150W、寬輸入電壓範圍、PFC+LLC的解決方案,在無/輕載運行時功耗低,重載滿載時具備高效率的特點,適用於大功率適配器、TV電源和LED大功率電源。在LLC拓撲未流行前,傳統的150W方案主要有PFC+反激或者PFC+正激,其主要的缺點是效率不高。本方案是基於兩級:前級使用L6563H,是CRM(臨界導通模式)升壓PFC控制器的前端PFC預調節器,後級是基於L6599器件設計的LLC諧振半橋轉換器,該DEMO板提供輸出12V12.5A,待機功耗滿足六級能效的要求小於等於0.2W,平均效率輕鬆滿足六級能效的要求大於等於88%。在正常負載操作期間非常高的效率和在次級側使用的非常小的散熱器是通過使用基於SRK2000A設備的同步整流獲得的。
 
圖示3-大聯大友尚推出基於ST產品的大功率電源適配器方案方塊圖

大聯大友尚集團推出基於ST產品推出的大功率電源適配器方案所採用的主要器件均具備明顯的優勢特點:

L6563H——700V高壓啟動,TM臨界導通模式;遠程開/關控制,級聯PWM控制器接口;具有跟隨升壓功能,快速“雙向”輸入電壓前饋功能;精確的輸出過壓保護,反饋迴路開路保護,電感飽和保護;具有-600/+800mA圖騰柱驅動能力。優點是功能豐富,較同類晶片相比,其具有跟隨升壓功能,並有輸入電壓前饋功能,可以實現更低的THD,更快動態響應。

L6599A——50%佔空比,固定死區,諧振半橋變頻控制器,高至500kHz的工作頻率;兩級過流保護,變頻和停機閉鎖,具有與PFC控制器的接口;輕載脈衝工作模式,上電/斷電順序或欠壓保護;兩個柵驅動器提供一個輸出電流0.3A和灌入電流0.8A的峰值電流驅動能力。

SRK2000A——二次側同步整流器控制器,工作頻率可達500KHz;雙柵驅動器具有1A推和3.5A拉電流能力;在輕負荷時工作智能切換到睡眠模式。

核心技術優勢:
TM PFC前級處理器&諧振LLC隔離DC/DC轉換器;
PFC集成高壓啟動和輸入欠壓檢測保護電路;
PFC快速電壓前饋;
LLC最大的優勢:高效率,EMI低,適合高頻化;
LLC變換器原邊MOSFET ZVS開通,輸出二極管ZCS關斷,沒有反向恢復問題;
開關損耗小,適合應用於高頻化,高功率密度設計;
LLC線電壓欠壓和過壓保護;
LLC過流OCP和短路SCP保護OLED顯示、語音播報、中英文切換等。

方案規格:
通用輸入電源電壓範圍:從90Vac到264Vac-頻率從45Hz到65Hz;
輸出電壓:12.5A連續工作時為12V±2%;
滿載時的整體效率:AC115V時-滿載效率為91.8%,AC230V-效率為94%;
平均效率:>89%,可以滿足歐美的六級能效要求;
無負載電源消耗:在AC115V和230V電壓輸入時待機功率≤0.2W;
主電源諧波:符合EN61000-3-2D類和JEITA-MITI D類;
EMI:根據EN55022 B級;
安全性:符合EN60950標準,符合RoHS標。

如有任何疑問,請登陸【大大通】進行提問,超過七百位技術專家線上即時為您解答。歡迎關注大聯大官方微博(@大聯大)及大聯大微信平臺:(公眾帳號中搜索“大聯大”或微信號wpg_holdings加關注)。

關於大聯大控股:
大聯大控股是全球第一、亞太區最大的半導體零組件通路商*,總部位於台北(TSE:3702),旗下擁有世平、品佳、詮鼎及友尚,員工人數約5,000人,代理產品供應商超250家,全球約100個分銷據點,2020年營業額達206.5億美金。大聯大開創產業控股平台,專注於國際化營運規模與在地化彈性,長期深耕亞太市場,以「產業首選.通路標竿」為願景,全面推行「團隊、誠信、專業、效能」之核心價值觀,連續20年蟬聯「全球分銷商卓越表現獎」肯定。面臨新製造趨勢,大聯大致力轉型成數據驅動(Data-Driven)企業,建置線上數位平台─「大大網」,並倡導智能物流服務(LaaS, Logistics as a Service)模式,協助客戶共同面對智慧製造的挑戰。大聯大從善念出發、以科技建立信任,期望與產業「拉邦結派」共建大競合之生態系,並以「專注客戶、科技賦能、協同生態、共創時代」十六字心法,積極推動數位轉型。 (*市場排名依Gartner公布數據)

 

電子郵件:look@compotechasia.com

聯繫電話:886-2-27201789       分機請撥:11