當前位置: 主頁 > 新聞 >
 

如何實現具有RTD級精度且無需校準快速溫度感測器設計

本文作者:Dan Mar       點擊: 2019-03-26 16:06
前言:
為了達到最高精確度的溫度測量,系統設計者通常只有一種選擇:鉑電阻溫度探測器(RTDs),例如PT100 或 PT1000。高度線性和可互換的RTD可用於各種精度等級(DIN)標準,如國際電子電機委員會(IEC)和德國標準化研究所定義的在0°C時誤差低至±0.03°C。 但是,使用RTD實現這種精確度並不容易。

為了獲得RTD的最高精度,通常需要花費數小時到數天來仔細選擇和模擬RTD周圍昂貴的精密元件。設計者必須在電路板佈局上花很大功夫才能避免影響測量的電阻匹配不當現象發生。 

儘管設計人員做了一絲不苟的努力,但採集電路很容易增加0.5°C 至1.0°C 的測量誤差,從而使RTD本身的固有精度相形見絀。為了達到接近RTD所能提供的精度,唯一的選擇是在生產中耗時耗成本地校準每個單元。
 
節省你的設計階段
  閱讀應用說明“使用數位溫度感測器的高精度傳感和補償系統中的RTD替換”瞭解更多資訊。
 
為了解決使用RTD時的設計挑戰,TI最近推出了TMP117系列數位溫度感測器,其精度可與Class-AA RTD相媲美,同時大大簡化了設計工作。如圖1所示,TMP117在-55oC至150oC的整個工作範圍內提供+/- 0.1oC的精度,從-20oC到50oC,精度為0.3oC,無需在製造過程中進行校準。
 

 

圖1:IEC 60751 RTD與TMP117的精度等級相比
注意:RTD線表示每個IEC 60751精度等級的誤差,不包括影響最終系統級精度的測量誤差或校準。
 
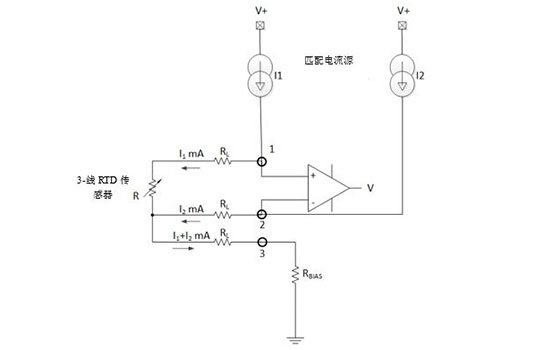
從設計角度來看,使用RTD設計與IC溫度感測器之間的對比不會更加明顯(見圖2)。 
 

對比
  

圖2:典型RTD與TMP117的電路比較
通過將感測器和模數轉換器(ADC) 結合在單一晶片上,像TMP117這類的數位溫度感測器能夠簡化在RTD設計中大多數困難且耗時的工序,並能通過I2C介面提供直觀的溫度讀數。表1顯示了兩種技術之間所需設計工作的詳細比較。   
 

 

RTD

TMP117

原件選擇

 

 

感測器

X

X

ADC

X

 

參考文獻

X

 

精密偏置電阻器

X

 

價格

X

X

設計注意事項

 

 

ADC動態範圍

X

 

PGA獲取

X

 

參考電流

X

 

裝配設計

X

 

溫度漂移

X

 

自熱

X

 

能量消耗

X

X

~RTD的十分之一)

佈局

 

 

跟蹤阻抗匹配

X

 

熱路徑

X

X

雜訊

X

僅適用於l2C

軟體

 

 

ADC取樣速率

X

X

目前的數模轉換器斬波

X

 

線性化

X

 

產品

 

 

校準

X

 

取放費用

X

X

採購精密無源元件

X

 

表1:比較RTD和TMP117之間典型的設計考慮因素

對於需要最高精度的應用的鉑RTD替代方案,請查看TMP117。它的集成提供了前所未有的簡單性,同時還簡化了生產過程,降低了生產成本。

其他資源
• 有關此主題的更多資訊,請參見應用筆記“使用數位溫度感測器的高精度傳感和補償系統中的RTD替換”。
• 查看德州儀器的所有溫度感測器積體電路(IC)。

電子郵件:look@compotechasia.com

聯繫電話:886-2-27201789       分機請撥:11