當前位置: 主頁 > 新聞 >
 

德州儀器 運用JFET輸入放大器於高速應用的優勢

本文作者:Bharat Agrawal       點擊: 2018-11-05 10:58
前言:
電壓反饋放大器 (voltage-feedback amplifiers)通常可根據裝置中的電晶體類型進行分類,像是雙極、互補式金屬氧化物半導體(CMOS)或接面場效電晶體(JFET)。部分的放大器亦會同時使用這兩種電晶體,使得放大器於各階段中皆獲得相對應的優勢。例如,JFET輸入放大器包含一個採用JFET的輸入差動對(input differential pair),與後續使用雙極電晶體的增益和輸出級,可產生極大的放大器輸入阻抗。
 
JFET輸入放大器可用於測試與量測類比前端、電流感測放大器、類比數位轉換器(ADC)驅動器、光電二極體轉阻放大器(photodiode transimpedance amplifiers),或透過多工器用作多通道感測器接口。本文將以OPA2810為例,探討使用JFET輸入放大器於上述應用的優勢。OPA2810是一款110MHz、27V、寬輸入差動電壓(VIN, Diff)容差軌至軌輸入/輸出FET輸入放大器。
 
資料採集和電流感測
測試和量測設備使用放大器作為單位增益緩衝器,或非反相增益配置來量測電壓訊號。該設備必須在不干擾測定量的情況下量測電壓訊號,此功能可透過JFET輸入放大器中的高阻抗輸入和低偏壓電流來實現。在功率分析儀和示波器中,前端的大阻抗衰減器更需要採用高阻抗輸入放大器。
 
JFET輸入和CMOS放大器的輸入端,與輸入差動對電晶體的閘極連接,僅產生極小的偏壓電流。OPA2810的輸入阻抗非常高,約2pA的偏壓電流在其輸入共模電壓範圍內變化最小,這可以透過使用主JFET輸入級以及在正電源2.5V內運作的CMOS輔助級實現。電流感測應用量測的是電流流過分流電阻器所引起的電壓降,如圖1所示,OPA2810採用±12V電源供電時,隨著輸入共模電壓(線性工作區遠離電源)改變,偏壓電流的變化相對較小,有助於大幅減小輸入訊號擺幅的偏移電壓變化,提供高精確度電流感測電路。
 
測量和量測設備仍必須準確地在放大器輸出上重新產生輸入訊號,OPA2810具備卓越的75mA線性輸出驅動能力,因此可提供出色的失真性能。由於設備通常採用線路供電,因此放大器必須在大於24V的電源電壓下運作。
 

圖 1:OPA2810的輸入共模電壓與偏壓電流變化圖
 
寬頻光電二極體跨阻抗應用
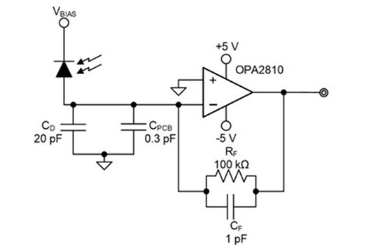
在寬頻光電二極體跨阻抗應用中,透過採用如圖二配置的放大器,光電二極體電流可被轉換為電壓。儘管高速放大器的增益寬帶產品對於實現大閉環增益非常有效,但JFET輸入放大器中的低輸入電流雜訊和偏壓電流,有助於透過使用高和極高跨阻抗增益,來提高電路中的輸出雜訊性能,同時降低偏壓電流所導致的輸出電壓偏移。工程師必須使用反饋電容CF使電路保持穩定,請參考「跨阻抗放大器需知—PART I」文中的公式,計算圖2中各零組件的數值,進而得出圖3中所示的增益幅度和相位圖。
 

圖 2:具備反饋補償電容的光電二極體跨阻抗放大器電路 
 

圖 3:圖2中跨阻抗放大器的增益幅度和相位波德圖(Bode plots)

多通道輸入資料採集系統
與輸出阻抗相對較高的感測器對接時,高阻抗輸入放大器格外有用。這種多通道系統通常會透過多工器將這些感測器與訊號鏈連接起來。您可以使用圖4a所示的電路和放大器來連接每個感測器,並連接到多工器的輸入端。圖4b的交流電路,則使用單一快速建立放大器,將多工器輸出端直接與感測器連接。如此會導致通道間切換時產生大訊號瞬態,其中放大器的處理性能和最大允許輸入差動電壓變得更加重要。
 
圖4c顯示了在OPA2810的非反相輸入端施加8V階躍時的輸出電壓和輸入差動電壓,OPA2810是圖4b中所配置的一個單位增益緩衝器。
  

 
 

圖 4:(a)具有多個緩速建立放大器的多通道感測器前端;(b)使用單一快速建立OPA2810;(c)採用OPA2810的大訊號瞬態響應

由於快速輸入瞬態,放大器受到擺動限制,且輸入端彼此停止追蹤(圖4c中最大VIN, Diff為7V),直到輸出達到其最終值並且負反饋迴路閉合。對於VIN, Diff額定值為0.7-1.5V的標準放大器,您必須使用與輸入針腳串聯的限流電阻來防止發生不可逆的損壞,如此也會限制零組件的頻率反應。OPA2810內建輸入鉗位,可提供VIN, Diff高達7V的應用,不僅無需使用外部電阻,也不會損壞零組件或改變性能規格。由於輸入級結構與快速建立性能相結合,使OPA2810非常適用於多通道感測器多工系統。

ADC驅動器
在多數的相關應用中,高速放大器可能會驅動循序漸近式(SAR,successive approximation register)或管線式(pipeline)ADC。由於ADC會在抽樣間隔期間開關輸出電容器,所以在驅動這些轉換器時,必須使用放大器來防止發生輸入負載。對於快速抽樣速率,ADC輸入必須在數據產生之前迅速穩定在0.5 LSB以內,由於其增益帶寬乘積(gain-bandwidth product)更大,因此可以使用高速放大器,從而實現環路增益並改善穩定性能。如圖5所示,OPA2810在130ns左右穩定在最終值的0.001%內,輸入步進為10V,單一增益為24V。由於其具有較大的迴轉率(slew rate)和快速建立性能,您可以使用OPA2810放大器在輸入端將多個較低頻率訊號數位化。在供應電壓高於ADC的情況下使用高壓JFET輸入放大器,有助於利用ADC的全輸入動態範圍,以達到更佳的訊噪比和失真比(SINAD)。
  

圖 5:大訊號瞬態和穩定響應

因此,如同OPA2810一般的JFET輸入放大器,具有高抗阻輸入、出色的失真性能、快速建立和寬範圍電源,可為上述不同的高速應用帶來諸多優勢。欲瞭解更多資訊,歡迎進一步瀏覽德州儀器的高抗阻輸入高速放大器系列產品,選擇最符合您應用需求的產品
 
其他資源
· 下載類比設計期刊文章,「放大器中的源極電阻和雜訊注意事項」。
· 閱讀部落格文章,「跨阻抗放大器須知 – PART I」
· 觀看培訓影片,「有關運算放大器(op amp)的雜訊、頻寬與穩定性」等超過40部培訓影片。
· 查看德州儀器高速放大器,取得更多技術資源。

關於德州儀器 (TI)
德州儀器 (TI) 是一家全球性半導體設計製造公司,專門致力於類比積體電路 (IC) 及嵌入式處理器的開發。TI 擁有全球頂尖人才,銳意創新,塑造技術產業未來。而今,TI正攜手約100,000家客戶開創更美好未來。更多詳情,敬請查閱
http://www.ti.com.tw

電子郵件:look@compotechasia.com

聯繫電話:886-2-27201789       分機請撥:11